
Интересное сегодня
Исследование сенсорного ослабления в соматосенсорной области...
Введение Мы не только пассивно погружены в сенсорный мир, но и активно взаимодействуем с ним, произв...
Синдром старшей дочери у взрослых: причины, симптомы и метод...
Что такое синдром старшей дочери Синдром старшей дочери описывает неофициальную роль, которую многие...
Исцеление через связь: Почему некоторые люди не могут извини...
Мы исцеляемся через связь, а не через противостояние врагам. Враждебность возникает, когда человечес...
Как социальные нормы с позитивной оценкой поддерживают сотру...
Введение Один из самых сложных вопросов в эволюции кооперации — почему сотрудничество возникает межд...
Что такое нарциссическая кампания по очернению и как защитит...
Что такое нарциссическая кампания по очернению? Нарциссическая личность сделает всё, чтобы сохранить...
Выборочное распределение в статистике: теория и практика
Выборочное распределение в статистике В статистике выборочное распределение — это распределение веро...
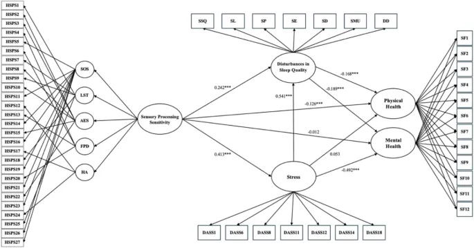
Гиперчувствительность, связанная с обработкой внешних и внутренних стимулов, привлекает внимание к её связям с клиническими факторами, особенно с переменными, связанными с качеством жизни. Это исследование изучало взаимосвязи между гиперчувствительностью, стрессом, качеством сна и качеством жизни, связанным со здоровьем, устанавливая объяснительную модель.
Методы и инструменты
В исследовании приняли участие 800 взрослых (средний возраст 26.66 лет, стандартное отклонение 12.24; возрастной диапазон: 18–85 лет), которые заполнили самостоятельно анкеты по гиперчувствительности, стрессу, качеству сна и качеству жизни, связанному со здоровьем.
Индекс качества сна Питтсбурга (PSQI)
PSQI состоит из 24 вопросов, оценивающих качество сна за последний месяц. Он включает семь подшкал: субъективное качество сна, латентность сна, продолжительность сна, эффективность сна, нарушения сна, использование снотворных и дневная дисфункция. Общий балл варьируется от 0 до 21, где более высокий балл указывает на худшее качество сна.
Шкала депрессии, тревоги и стресса (DASS-21)
DASS-21 — это шкала из 21 пункта, измеряющая негативные эмоциональные состояния депрессии, тревоги и стресса. В данном исследовании использовалась только подшкала стресса, которая оценивает трудности в расслаблении, напряжение, возбуждение, раздражительность и негативные эмоции.
Краткая форма опросника здоровья (SF-12)
SF-12 оценивает общее качество жизни, связанное со здоровьем. Он состоит из двенадцати пунктов, группируемых в восемь подшкал: физическое функционирование, ограничения ролей из-за физического здоровья, телесная боль, общее состояние здоровья, жизненная активность, социальное функционирование, ограничения ролей из-за эмоционального здоровья и психическое здоровье.
Результаты и обсуждение
Результаты показали, что высокий уровень гиперчувствительности прямо предсказывает нарушения в качестве сна и стресс. Нарушения сна предсказывали как физическое, так и психическое здоровье. Более высокий уровень гиперчувствительности также был связан с плохим физическим здоровьем.
Наши результаты подтверждают гипотезу гиперреактивности, предполагающую, что повышенная реактивность усиливает восприятие и реакции индивидов на негативные стимулы окружающей среды, такие как стресс и нарушения сна.
Ограничения исследования включают отсутствие контроля за развитием окружения респондентов и использование самоотчетов для оценки гиперчувствительности. Будущие исследования должны включать объективные меры и анализ возрастных групп для более точного понимания взаимосвязей между переменными.