
Интересное сегодня
Влияние активного использования WeChat Moments на умственное...
Введение Старение населения стало основным национальным условием в Китае. В 2020 году китайское прав...
Почему диетологи и психологи важны для похудения в эпоху GLP...
Почему диетологи и психологи важны в эпоху GLP1 Согласно социальным сетям, похудение сегодня кажется...
Цифровые интервенции для лечения тревоги у детей до 8 лет: о...
Введение в проблему детской тревожности Тревожность является одним из наиболее распространенных нару...
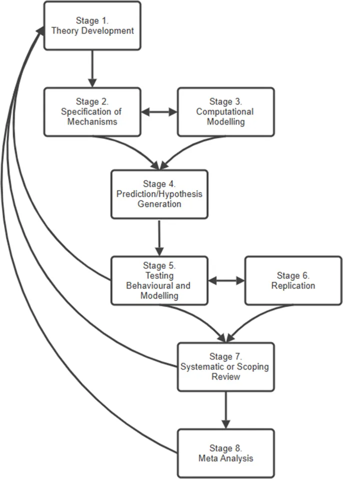
Исследование роли соединяющих узлов между неблагоприятными д...
Введение Суицид представляет собой значительную проблему для общественного здравоохранения, ежегодно...
Как ИИ может распознавать черты личности в тексте: Новые пер...
Открытие черного ящика ИИ Исследователи из Университета Барселоны продемонстрировали, как модели иск...
Профили развития детей с расстройством аутического спектра
Введение В 1970 году 1–2 из каждых 10 000 детей были диагностированы с аутизмом, в то время как в 20...
Введение
Частотность слов давно признана важным фактором лексического доступа: высокочастотные слова распознаются быстрее и точнее, чем низкочастотные (Monsell et al., 1989). Это предполагает, что принцип повторения является ключевой особенностью лексической организации (т.е. каждое столкновение со словом увеличивает его силу или доступность в памяти). Adelman et al. (2006) оспорили эту концепцию, предположив, что определяющим фактором силы слова в памяти является не количество столкновений с ним, а количество различных контекстов, в которых оно встречается.
Методы измерения разнообразия
Контекстуальное разнообразие
Контекстуальное разнообразие определяется как количество уникальных документов, в которых встречается слово. Исследования показывают, что этот показатель объясняет значительно больше дисперсии в латентности лексических решений и называния слов, чем простая частотность.
Семантическое разнообразие
Более современные подходы учитывают семантическое перекрытие между документами. Например, слова «perjury» и «horrific» имеют схожие показатели контекстуального разнообразия, но существенно различаются по семантическому разнообразию из-за различий в контекстах использования.
Влияние на обработку словоформ
Исследования демонстрируют последовательное преимущество высокого разнообразия в задачах распознавания слов. Высокодиверсифицированные слова обрабатываются быстрее и точнее across различных метрик и языков.
Влияние на семантическую обработку
Эффекты разнообразия на семантическую обработку более сложны и зависят от типа задачи и используемой метрики. В то время как некоторые задачи показывают преимущество высокого разнообразия, другие демонстрируют обратную картину.
Практические применения
Понимание эффектов контекстуального разнообразия имеет значение для:
- Разработки образовательных методик
- Создания более эффективных систем обработки естественного языка
- Понимания механизмов языкового обучения
«Слова, появляющиеся в более разнообразных контекстах, с большей вероятностью понадобятся в новом контексте и поэтому более доступны в памяти» - Adelman et al., 2006