
Интересное сегодня
Связь между стрессом, связанным с бесплодием, и качеством жи...
Бесплодие не является смертельным заболеванием, но оно вызывает значительный стресс, связанный с бес...
Нарушение контекстной обработки эмоций при аутизме: исследов...
Введение в обработку эмоций и аутизм Распознавание и обработка эмоций являются essential (необходимы...
Майки Мэдисон и «Анора»: Шансы на «Оскар» и глубокий анализ ...
Майки Мэдисон и «Анора»: Борьба за «Оскар» Майки Мэдисон уже завоевала награды Independent Spirit Aw...
Как восприятие опыта и агентства влияет на альтруизм и довер...
Введение С развитием искусственного интеллекта взаимодействие человека и машины выходит на новый уро...
Связь между ретиной и шизофренией: новые возможности для диа...
Введение Ретина, являясь частью центральной нервной системы, может отражать ранние признаки мозговых...
Как поведенческая биометрия помогает измерить использование ...
Введение Современные данные о влиянии использования мобильных устройств на здоровье и развитие детей...
Введение
Благоговение — это особая эмоция, возникающая при столкновении с чем-то грандиозным, будь то природные пейзажи, произведения искусства или выдающиеся человеческие достижения. Эта эмоция способствует выходу за рамки эгоцентричного мышления, расширяя ментальные схемы человека. Благоговение часто называют «преобразующей» эмоцией, которая помогает людям преодолевать трудности и повышает психологическую устойчивость.
Теоретическая основа
Определение эмоций и аффектов
Для понимания благоговения важно различать термины «эмоция», «чувство» и «аффект». В рамках соматической маркерной теории эмоции рассматриваются как физиологические реакции на внешние стимулы, тогда как чувства — это осознанное восприятие этих реакций. Аффект охватывает оба понятия и определяется через валентность (приятное/неприятное) и уровень возбуждения.
Ключевые аспекты благоговения
Благоговение характеризуется двумя ключевыми оценками:
- Воспринимаемая грандиозность — ощущение чего-то масштабного, выходящего за рамки текущего ментального опыта.
- Необходимость адаптации — потребность изменить существующие ментальные структуры для осмысления нового опыта.
Методы исследования
Участники и экспериментальный дизайн
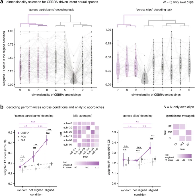
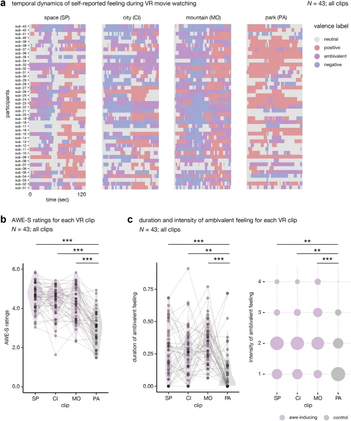
В исследовании приняли участие 43 здоровых молодых человека. Использовались VR-стимулы (космос, город, горы) для индукции благоговения и контрольный стимул (парк). Участники оценивали свои эмоции в реальном времени с помощью клавиатурного ввода, а их мозговая активность регистрировалась с помощью ЭЭГ.
Анализ данных
Для изучения нейронных коррелятов амбивалентных чувств применялись:
- Многомерные шкалы валентности.
- Глубинное обучение для выявления латентных нейронных паттернов.
- Скрытые марковские модели (HMM) для анализа динамики эмоций.
Результаты
Связь благоговения с амбивалентными чувствами
Участники сообщали о более интенсивных и продолжительных амбивалентных переживаниях во время просмотра VR-стимулов, вызывающих благоговение, по сравнению с контрольным стимулом. Модели машинного обучения показали, что именно амбивалентные чувства лучше всего предсказывают субъективную интенсивность благоговения.
Нейронные корреляты амбивалентности
Анализ ЭЭГ выявил, что амбивалентные чувства имеют уникальные нейронные паттерны, отличные от чисто положительных или отрицательных эмоций. Эти паттерны наиболее выражены в лобных и теменных областях мозга.
Обсуждение
Результаты подтверждают, что благоговение — это сложная амбивалентная эмоция, сочетающая противоположные аффективные состояния. Это открытие имеет значение для понимания эмоционального благополучия и психического здоровья, поскольку благоговение способствует:
- Снижению стресса через переоценку значимости проблем.
- Развитию осознанности и эмпатии.
- Повышению психологической устойчивости.
Заключение
Исследование демонстрирует, что благоговение, как амбивалентная эмоция, играет важную роль в эмоциональном благополучии и психическом здоровье. Комбинация VR и нейровизуализации открывает новые возможности для изучения сложных эмоций и их терапевтического применения.