Факторы, влияющие на намерение пользователей продолжать использовать системы автономного вождения

Факторы, влияющие на намерение пользователей продолжать использовать системы автономного вождения

Интересное сегодня

Как найти свое призвание и создать изменения

ВведениеКогда вы пытаетесь внедрить новую привычку с силой воли, и затем чувствуете себя неудачником...

Влияние материнской любви на личностное развитие детей

Введение Исследования показывают, что материнская любовь в раннем детстве играет важную роль в форми...

Как здоровье мозга влияет на стресс, общение и образ жизни

Почему здоровье мозга важно для борьбы со стрессом и общения Чувство перегруженности из-за ежедневно...

Нарциссизм и недовольство ростом: как самооценка связана с в...

Нарциссизм: две стороны одной личности Нарциссизм — сложная черта личности, которая проявляется в дв...

Как оптимизм в отношении будущего снижает прокрастинацию: ис...

Введение Прокрастинация определяется как «действие откладывания задачи, даже когда известно, что это...

Как позиция в опознавательной линии влияет на выбор свидетел...

Влияние позиции в опознавательной линии на точность свидетельских показанийОшибки в опознании подозр...

Рисунок 1
Рисунок 1
Рисунок 2
Рисунок 2
Рисунок 3
Рисунок 3
Рисунок 4
Рисунок 4
Рисунок 5
Рисунок 5
Рисунок 6
Рисунок 6
Thumbnail 1
Thumbnail 2
Thumbnail 3
Thumbnail 4
Thumbnail 5
Thumbnail 6
Оригинал исследования на сайте автора

Введение

В последние годы городской транспорт развивается быстрыми темпами, однако проблема дорожных заторов становится все более острой. По данным Европейского Союза, ежегодные экономические потери из-за заторов достигают почти 100 миллиардов евро. В Китае прямые экономические потери, связанные с пробками, составляют 5–8% ВВП, достигая 250 миллиардов юаней (около 40 миллиардов долларов США). Пробки также увеличивают потребление энергии и выбросы вредных веществ. Расход топлива бензиновых автомобилей в городских условиях может увеличиваться на 20–200% в условиях заторов, что приводит к соответствующему росту выбросов углекислого газа. Выбросы загрязняющих веществ в час пик могут быть в 10 раз выше, чем в обычных условиях, что создает серьезные проблемы для качества жизни горожан и устойчивого развития городов.

Методология

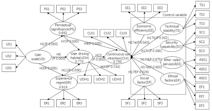
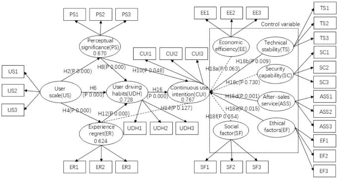
Исследование основано на расширенной модели принятия технологий (Technology Acceptance Model, TAM), интегрирующей теорию привычек и теорию сожаления. Данные были собраны с помощью онлайн-анкетирования и проанализированы с использованием моделирования структурными уравнениями (Structural Equation Modeling, SEM).

Результаты

Результаты показывают, что в системах помощи водителю (ADAS) воспринимаемая важность и привычки вождения значительно влияют на намерение продолжать использование. В беспилотных системах ключевым фактором являются привычки вождения. В обеих системах воспринимаемая важность и сожаление после опыта оказывают значительное влияние на привычки вождения, причем сожаление косвенно влияет на намерение продолжать использование через привычки.

Обсуждение

Исследование выявило различия в приоритетах пользователей для разных типов систем. Пользователи ADAS больше ориентированы на экономическую выгоду и социальное влияние, тогда как пользователи беспилотных систем уделяют больше внимания послепродажному обслуживанию. Обе системы демонстрируют важность воспринимаемой полезности и простоты использования для формирования привычек и намерения продолжать использование.

Заключение

Исследование предлагает теоретическую основу для понимания факторов, влияющих на намерение пользователей продолжать использование автономных систем вождения. Результаты могут быть использованы для улучшения и продвижения ADAS и беспилотных систем с учетом потребностей разных групп пользователей.

Короткие версии статей можно найти в телеграм-канале.

Посмотреть канал
Кликните еще раз для перехода

Млекоин Гранул 10г - гомеопатическое средство для лактации

Млекоин Гранул – гомеопатический препарат для улучшения лактации. Натуральное средство для кормящих ...

Oral-B Комплекс Пятисторонняя зубная щетка - купить

Зубная щетка Oral-B Комплекс с пятисторонней чисткой обеспечивает максимальное удаление налета благо...

Зубная паста SPLAT Лечебные Травы для дёсен 135г

Зубная паста SPLAT Professional Лечебные Травы эффективно борется с воспалениями и кровоточивостью д...

Менс Формула Простата Форте: профилактика простатита и адено...

Менс Формула Простата Форте — эффективное средство для профилактики и комплексной поддержки мужского...

L-Глутамин 1000 мг Солгар - для ЖКТ и мозга

L-Глутамин 1000 мг от Солгар — биодоступная аминокислота для здоровья кишечника и улучшения когнитив...

Ноотроп для памяти и концентрации внимания - капсулы №48

Капсулы Ноотроп Память и Концентрация внимания №48 улучшают мозговую активность и снижают психоэмоци...