
Интересное сегодня
Психологические проблемы и связанные с ними факторы среди ра...
Введение Пандемия COVID-19, начавшаяся в начале 2020 года, представила значительные вызовы для глоба...
Основные мотивы человеческого поведения: суть и эволюционный...
Введение Вопрос о том, что мотивирует человеческое поведение, давно интересует психологов. Существуе...
ГЛП-1 препараты и зрение: как похудение может повлиять на зд...
Ожирение: не только медицинская проблема, но и социальный конструкт Ожирение — это не просто медицин...
Влияние вовлеченности отца на устойчивость детей в раннем во...
Влияние устойчивости на психическое здоровье Устойчивость играет важную роль в поддержке психическог...
Как детские переживания влияют на стремление делать добро во...
Введение Современные исследования все чаще уделяют внимание не только снижению рисков и заболеваний,...
Аудиовизуальная интеграция и понимание прочитанного у детей ...
Введение Аутизм — это нейроразвивающееся состояние, характеризующееся различиями в социальной коммун...
Введение
Стигма, связанная с расстройствами аутистического спектра (РАС), и её негативные последствия для людей с этим диагнозом активно изучаются в последние годы. Однако влияние стигмы не ограничивается самими аутичными людьми — члены их семей также могут сталкиваться с предрассудками и дискриминацией, что называется «ассоциированной стигмой» или «стигмой по ассоциации».
Роль семьи в жизни человека с РАС
Семья играет ключевую роль в эмоциональной поддержке и развитии ребёнка с аутизмом. Однако стигма может нарушать гармонию в семье, вызывать социальное отвержение, трудности в совмещении ухода за ребёнком и работы, а также приводить к изоляции. Всё это негативно сказывается на качестве жизни семьи.
Влияние стигмы на психическое здоровье
Исследования показывают, что самостигматизация (внутреннее принятие негативных стереотипов) связана с повышенным уровнем депрессии, стресса и тревоги у родителей. Это, в свою очередь, снижает их психологическое благополучие и устойчивость к трудностям.
Методология исследования
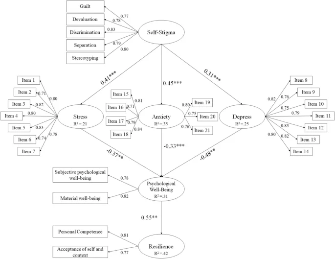
В исследовании приняли участие 328 родителей из провинций Альмерия и Мурсия (Испания). Средний возраст участников — 38,97 лет. Все они воспитывали детей с диагнозом РАС.
Используемые методики
- Шкала самостигматизации (SSRMI) — адаптированная версия для родственников людей с психическими расстройствами.
- Шкала депрессии, тревоги и стресса (DASS-21) — для оценки эмоционального состояния.
- Шкала психологического благополучия (PBS) — измеряет субъективное и материальное благополучие.
- Шкала устойчивости (Resilience Scale) — оценивает личную компетентность и принятие себя.
Результаты
Корреляции между переменными
Анализ данных выявил положительную связь между самостигматизацией и уровнями стресса, тревоги и депрессии. В то же время психологическое благополучие положительно коррелировало с устойчивостью.
Структурное уравнение моделирования
Модель показала, что самостигматизация:
- Увеличивает уровень стресса (β = 0.41).
- Повышает тревожность (β = 0.45).
- Связана с депрессией (β = 0.31).
При этом стресс, тревога и депрессия снижали психологическое благополучие, которое, в свою очередь, способствовало повышению устойчивости.
Обсуждение
Результаты подтверждают, что самостигматизация у родителей детей с РАС усиливает эмоциональные трудности, такие как стресс, тревога и депрессия. Это согласуется с предыдущими исследованиями, указывающими на негативное влияние стигмы на психическое здоровье.
Практические выводы
Важно разрабатывать программы поддержки для родителей, направленные на:
- Снижение самостигматизации.
- Повышение психологической устойчивости.
- Улучшение доступа к социальной и информационной поддержке.
Заключение
Исследование подчёркивает необходимость комплексного подхода к поддержке семей, воспитывающих детей с РАС. Уменьшение стигмы и укрепление психологического благополучия родителей могут существенно улучшить качество жизни всей семьи.