
Интересное сегодня
Исследование феномена канонического размера в задаче рисован...
Введение Феномен канонического размера относится к ментальному представлению информации о размере ре...
Как GPT-5 превосходит врачей в диагностике: мультимодальный ...
Мультимодальный подход в медицине Медицина всегда была мультимодальной. Врач анализирует историю пац...
Связь между леворукостью и нейроразвитыми расстройствами
Введение Недавний мета-анализ подчеркивает сильную связь между нейроразвитыми расстройствами с языко...
Влияние активного использования WeChat Moments на умственное...
Введение Старение населения стало основным национальным условием в Китае. В 2020 году китайское прав...
Как время получения социальной информации влияет на наши суж...
Введение Многие, если не большинство, повседневных решений людей в таких разнообразных областях, как...
Почему люди игнорируют простые решения: влияние возраста, ку...
Введение Решение проблемы для достижения заданной цели требует использования стратегий для оценки по...
Введение: восприятие и реальность политического тона
Подавляющее большинство американцев — 85% по данным репрезентативного опроса исследовательского центра Pew Research — считают, что «тон и характер политических дебатов в Соединенных Штатах стал более негативным в последние годы». Многие видят причину в Дональде Трампе, причем большинство (55%) считает, что он «изменил тон и характер политических дебатов к худшему», в то время как только 24% считают, что он «изменил их к лучшему». Цель данной статьи — исследовать, отражают ли эти субъективные впечатления реальное состояние политического дискурса США.
Ответ на этот вопрос имеет ощутимые социальные последствия: использование негативного аффективного языка в политических дебатах может ухудшить образ атакующего и атакуемого в глазах аудитории, вызывая обобщенное негативное настроение. Кроме того, негативный тон освещения может навредить уровню поддержки и воспринимаемой легитимности политических институтов, что приведет к снижению доверия к политическим процессам. Поскольку политика затрагивает почти каждый аспект нашей личной жизни, изменения в политическом климате могут напрямую влиять не только на саму политику, но и на благополучие всех граждан.
Методология исследования
Хотя лонгитюдные опросы избирателей, в частности American National Election Studies, показали, что негативное отношение к членам другой партии, поляризация и партийное голосование неуклонно росли в последние десятилетия, такие исследования, основанные на опросах, не измеряют напрямую тон политических дебатов — лингвистический феномен — и поэтому не могут ответить на вопрос, является ли впечатление американцев о возросшей негативности точным. В отличие от этого, мы анализируем язык американских политиков, передаваемый через СМИ, напрямую, объективным, основанным на данных образом, задаваясь вопросами: Во-первых, правда ли, что тон американских политиков стал более негативным в последние годы? Во-вторых, если да, то привело ли вступление Дональда Трампа на политическую арену к резкому сдвигу или же это просто продолжение ранее существовавшей тенденции?
Лингвистические инструменты и корпус данных
Наша методология опирается на долгую историю исследований языка политики и его функции в демократиях. Например, в предыдущих работах использовались записи устной и письменной политической речи для установления распространенности негативного языка среди политических экстремистов; для количественной оценки растущей пристрастности и поляризации, а также демонстрируемого счастья среди членов Конгресса США; для анализа психологических атрибутов политических лидеров, таких как уверенность и аналитическое мышление; или для измерения влияния лингвистических особенностей на успех кандидатов в президенты США и на общественное одобрение Конгресса США.
Комбинация анализа политического дискурса и психологических инструментов измерения также применялась для получения insights (инсайтов, ключевых выводов) в черты личности и настроения политиков в целом, а также Дональда Трампа в частности. Одним из ограничивающих факторов в вышеупомянутых работах является репрезентативность и полнота лежащих в основе данных, поскольку тонкое социальное или политическое поведение может раскрыться только в достаточно больших и тщательно обработанных данных.
Новый подход с использованием Quotebank
Преодолевая эти недостатки, мы применяем новый подход, использующий Quotebank — недавно выпущенный корпус из почти четверти миллиарда (235 миллионов) уникальных цитат, извлеченных из 127 миллионов статей онлайн-новостей, опубликованных комплексным набором источников онлайн-новостей в течение почти 12 лет (с сентября 2008 года по апрель 2020 года) и автоматически приписанных говорящим, которые, вероятно, их произнесли, с помощью алгоритма машинного обучения.
Сосредоточившись на американских политиках, мы получили подмножество из 24 миллионов цитат 18 627 спикеров, обогащенных биографической информацией из базы знаний Wikidata. Поскольку ранее не было доступного сопоставимого набора данных с приписанными спикерам цитатами, Quotebank позволяет нам анализировать тон публичного языка американских политиков (как он видится через призму онлайн-СМИ) на уровне репрезентативности и полноты, который ранее был невозможен, без смешения прямых высказываний политиков с окружающим текстом новостей.
Результаты: резкий сдвиг в июне 2015 года
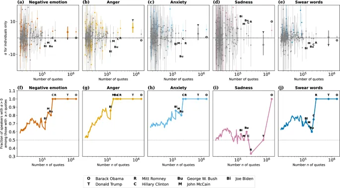
Чтобы количественно оценить распространенность негативного языка с течением времени, мы используем established (устоявшиеся) психолингвистические инструменты, чтобы оценить каждую цитату относительно ее эмоционального содержания, агрегировать цитаты по месяцам и работать с полученными временными рядами. Основываясь на субъективном восприятии среднего американца, что Дональд Трамп изменил тон и характер политических дебатов, мы выдвинули гипотезу, что начало его предвыборной кампании в июне 2015 года является точкой разреза, и подогнали линейные регрессионные модели с разрывом в июне 2015 года к временным рядам.
Результаты предоставляют четкие доказательства внезапного сдвига, совпадающего с предполагаемым разрывом в начале предвыборной кампании Трампа в июне 2015 года, когда общий политический тон стал резко более негативным. Эффект был большим и высоко значимым: частота слов, выражающих негативные эмоции, взлетела на 1,6 стандартных отклонения до кампании, или на 8% от среднего значения до кампании.
Долгосрочные последствия и роль Трампа
Хотя данные с начала доступного периода (вокруг президентских выборов 2008 года) предполагают, что язык в то время также был highly negative (очень негативным), негативный язык затем continuously decreased (непрерывно уменьшался) во время президентства Обамы. Однако эта тенденция подошла к концу с разрывом в июне 2015 года, и уровень негативного языка оставался высоким в последующий период, что указывает на сохраняющуюся негативность в политическом дискурсе не только во время избирательных кампаний, но и в повседневной политике.
Аналогичные эффекты наблюдались для конкретных подтипов негативного языка (гнев, тревога и печаль), а также для ругательств. Качественно паттерны универсальны, проявляясь внутри каждой партии и внутри страт известности спикеров. Количественно, язык демократов, более prominent speakers (известных спикеров), членов Конгресса и членов партии оппозиции, при прочих равных условиях, в целом более негативен, но сдвиг в точке разрыва сохраняется (и более сильно для республиканцев) при корректировке на эти биографические атрибуты.
Эти эффекты на уровне population (популяции, совокупности) не являются результатом систематических сдвигов в распределении цитируемых политиков, а mirror (отражаются) на индивидуальном уровне для большинства наиболее цитируемых политиков. Более того, размер эффекта падает на 40%, когда цитаты Дональда Трампа исключаются из анализа, и на 50%, когда взвешивание каждого спикера производится equally (равномерно), а не по количеству их цитируемых высказываний (но эффект остается highly significant (высоко значимым) в обоих случаях). Оба вывода подразумевают, что prominent speakers — и в особенности Дональд Трамп — disproportionately (непропорционально), хотя и не исключительно, способствовали росту негативного языка.
Обсуждение: последствия для политического климата США
Взятые вместе, эти результаты объективно подтверждают субъективное впечатление, held (разделяемое) большинством американцев: последние годы действительно видели profound and lasting change (глубокие и долговременные изменения) в сторону более негативного тона в языке американских политиков, как это отражается в онлайн-новостях, с предвыборными кампаниями 2016 года в качестве turning point (переломного момента). Более того, в отличие от оценки некоторых комментаторов, появление Дональда Трампа на политической арене было связано с направленным изменением, а не с продолжением ранее существовавших тенденций в политическом тоне.
Остается важный открытый вопрос: полностью ли эти эффекты driven (обусловлены) изменениями в поведении политиков или они усугубляются смещающейся selection bias (смещением отбора) со стороны СМИ. Так или иначе, результаты, представленные здесь, имеют implications (последствия) для того, как мы видим как прошлое, так и будущее политики США. Что касается прошлого, они подчеркивают симптомы растущей токсичности в политике США под новым углом. Что касается будущего, они highlight (выделяют) опасность петли положительной обратной связи негативности.
Ограничения и направления будущих исследований
Настоящее исследование также ограничено своим временным охватом. Хотя Quotebank является крупнейшим существующим корпусом приписанных спикерам цитат с точки зрения размера и временной протяженности, 12 лет, которые он охватывает, — это лишь короткий отрезок долгой политической истории Соединенных Штатов. Таким образом, неясно, когда началось снижение негативного языка в начале корпуса (в течение первых 6,5 лет президентства Обамы).
Мы видели, что рост негативного языка в июне 2015 года не сопровождался одновременным падением позитивного языка. Скорее, возможно, в соответствии с общим positivity bias (смещением в сторону позитивности) в человеческом языке, позитивный язык оставался стабильным, until it eventually dropped (пока в конечном итоге не упал) во время срока Трампа. То, что произошло в этот момент, является открытым вопросом, который выходит за рамки данной работы.
Заключение
Ключевой вклад этой работы заключается в выводе, что, несмотря на ключевую роль Дональда Трампа в задании тона политических дебатов, сдвиг в сторону более негативного тона permeates (пронизывает) всю политику США. Последствия ощутимы, как показывают исследования, которые highlight (подчеркивают) пагубное влияние аффективной поляризации на альтруизм, доверие и формирование мнения, а также опросы, показывающие, что политика стала стрессовым опытом для американцев, exacting an ever increasing toll (нанося все больший ущерб) их физическому, эмоциональному и социальному благополучию.
Воздействие негативного политического языка также может оказывать заметное влияние на аффективное состояние человека, приводя к негативным эмоциональным смещениям и влияя на рассуждения и принятие решений. Поиск способов вырваться из этого цикла негативности является одной из больших проблем, стоящих сегодня перед Соединенными Штатами.