Как оптимизм влияет на обучение и принятие решений: исследование внутриличностных изменений

Как оптимизм влияет на обучение и принятие решений: исследование внутриличностных изменений

Интересное сегодня

Как удовлетворение базовых потребностей снижает девиантное п...

Введение Девиантное поведение на рабочем месте — серьезная проблема для организаций. Оно включает не...

Как несоответствующие доказательства влияют на уверенность в...

Уверенность в принятии решений: Механизмы и искажения Люди обладают удивительной способностью чувст...

Как математические стратегии помогут в решении повседневных ...

Введение Математики преуспевают в обработке сложности и неопределенности. Стратегии математического ...

Квантовые процессы в мозге: волнообразные паттерны в поведен...

Введение Вопрос о том, могут ли квантовые явления на микроуровне мозга влиять на макроскопическое по...

Контекстуальная стабильность и ошибки прогнозирования в сегм...

Представьте, что вы идете по пляжу, а затем продолжаете прогулку в городе. Хотя изначальный опыт каж...

Психометрические свойства Шкалы удовлетворенности жизнью сре...

Введение Наука о субъективном благополучии (СБ) значительно расширилась за последние несколько десят...

Рисунок 5
Рисунок 5
Рисунок 6
Рисунок 6
Рисунок 7
Рисунок 7
Рисунок 1
Рисунок 1
Рисунок 2
Рисунок 2
Рисунок 3
Рисунок 3
Рисунок 4
Рисунок 4
Thumbnail 1
Thumbnail 2
Thumbnail 3
Thumbnail 4
Thumbnail 5
Thumbnail 6
Thumbnail 7
Оригинал исследования на сайте автора

Введение

Оптимизм определяется как склонность к формированию положительных ожиданий относительно своего будущего (Carver & Scheier, 2014). Традиционно его рассматривали как устойчивую черту личности, но недавние исследования показывают, что оптимизм может варьироваться внутри одного человека с течением времени (Hoeppner et al., 2022; Millstein et al., 2019), даже в повседневных условиях (Shimomura et al., 2023). Поскольку оптимизм связан с ожиданиями, его колебания могут взаимодействовать с обучением и принятием решений. Однако динамические связи между оптимизмом, обучением и принятием решений остаются малоизученными.

Методы

Дизайн исследования

Исследование использовало смешанный дизайн с двумя факторами: группа (интервенция «Лучшее возможное Я» (BPS) vs. контрольная группа) и временные точки (базовая оценка и через 2 недели после интервенции). Участники выполняли онлайн-опросники и поведенческие задачи до и после интервенции.

Участники

В исследовании приняли участие 197 носителей японского языка, из которых 136 были включены в финальный анализ. Средний возраст участников составил 22 года.

Меры

  • Оптимизм: Измерялся с помощью японской версии State Optimism Measure (JSOM).
  • Депрессивные симптомы: Оценивались с помощью шкалы CES-D (Center for Epidemiological Studies Depression Scale).
  • Поведенческие задачи: Включали задачу на обновление убеждений (News Task) и задачу на Павловское обусловливание (Pavlovian Conditioning Task).

Результаты

Влияние интервенции на оптимизм

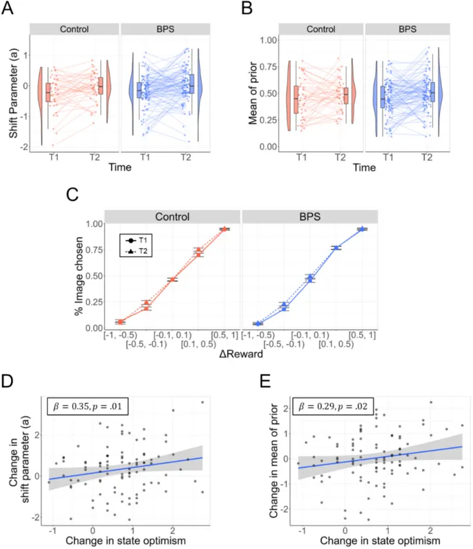
Интервенция BPS привела к значительному увеличению уровня оптимизма в группе BPS по сравнению с контрольной группой. Однако не было обнаружено значимого влияния на предвзятость обновления убеждений.

Связь оптимизма с обучением

Изменения в уровне оптимизма положительно коррелировали с изменениями в ожиданиях вознаграждения. Это подтверждает гипотезу о том, что оптимизм может влиять на принятие решений через формирование позитивных ожиданий.

Обсуждение

Результаты показывают, что внутриличностные изменения оптимизма могут влиять на когнитивные процессы, особенно в контексте ожиданий вознаграждения. Однако отсутствие значимого влияния на предвзятость обновления убеждений требует дальнейшего изучения, возможно, с учетом культурных различий.

Заключение

Исследование подчеркивает важность изучения динамических аспектов оптимизма и его роли в обучении и принятии решений. Будущие исследования могут углубить понимание механизмов, связывающих оптимизм с когнитивными процессами.

Короткие версии статей можно найти в телеграм-канале.

Посмотреть канал
Кликните еще раз для перехода

Веррукацид 2 г – средство от бородавок и папиллом

Веррукацид раствор для наружного применения 2 г эффективно удаляет обычные, нитевидные и подошвенные...

Ватные палочки Белла П/Эт №100 — купить для ухода

Ватные палочки Белла П/Эт №100 — надежный выбор для ежедневной гигиены и ухода за собой. Мягкие голо...

Веледа Бальзам-Кондиционер Овес – восстановление волос

Веледа Бальзам-Кондиционер Восстанавливающий с овсом мягко ухаживает за волосами после мытья, разгла...

Асепта Фреш Ополаскиватель для полости рта 250 мл купить

Асепта Фреш Ополаскиватель для полости рта 250 мл обеспечивает комплексную защиту от зубного налета,...

R.O.C.S. PRO Деликатное отбеливание Fresh Mint 135 г

Зубная паста R.O.C.S. PRO «Деликатное отбеливание» Fresh Mint бережно осветляет эмаль, удаляет налёт...

Зубная щетка Лакалют Беби для детей 0-4 лет | Аптека

Зубная щетка Лакалют Беби разработана специально для детей от 0 до 4 лет. Безопасная прорезиненная г...