 
                    Интересное сегодня
Здоровье и брак: Почему статус холостяка может быть предпочт...
Введение Среди распространенных мнений о здоровье существует утверждение, что женатые люди более здо...
Супервизия как импровизация: Новый подход к профессиональном...
Введение в концепцию импровизации Понятие импровизации часто ассоциируется с чем-то недостаточным и ...
Психологические бустеры для борьбы с дезинформацией
Введение Новое исследование доказало, что нацеленные психологические интервенции могут значительно у...
Сила ностальгии: как старые песни вызывают желание танцевать
Вечный танец: почему старые песни заставляют нас двигаться Представьте себе почти любую свадьбу: го...
Как самоирония помогает в психотерапии и повседневной жизни
Сила самоиронии в психологииСамоуничижительный юмор, при грамотном использовании, становится мощным ...
Длительные эффекты психоделиков: новое исследование
Психоделики привлекают всё большее внимание в медицине, и первые результаты показывают, чт...
Введение в эффект знакомства с лицом
Способность идентифицировать людей по лицу — распознавание идентичности лица (Face Identity Recognition, FIR) — является важным социальным навыком для человека. Однако FIR представляет собой чрезвычайно сложную задачу для человеческого мозга. Одна из ключевых причин этой сложности заключается в том, что внешний вид данного лица может значительно варьироваться в зависимости от условий просмотра. Помимо способности различать разные лица, FIR сильно зависит от способности обобщать различные ракурсы одного и того же лица.
Поведенческие исследования эффекта знакомства
За последние три десятилетия многочисленные поведенческие исследования показали, что обобщение различных ракурсов одного и того же лица происходит гораздо лучше для лиц, которые уже закодированы в памяти (т.е. знакомых лиц), чем для незнакомых лиц. Этот эффект знакомства с лицом (Face Identity Familiarity Effect, FIFE) не обнаруживается у видов нечеловекообразных приматов и может быть специфичным для людей.
Ограничения традиционных методов исследования
Традиционно FIFE описывается в поведенческих исследованиях, где участники должны явно сообщать, принадлежат ли два или более изображения лица одному человеку или нет. Явные задачи в этих исследованиях выполняются с минимальными временными ограничениями и, помимо различий в движениях глаз при рассмотрении знакомых и незнакомых лиц, могут вовлекать множество различных когнитивных процессов (зрительное восприятие, внимание, семантические ассоциации, вербализация, процессы принятия решений и т.д.).
Методология исследования
В данном исследовании мы стремимся пролить свет на эту проблему, предоставив количественный нейронный индекс FIFE — разницу в реакции FIR на знакомые и незнакомые лица на групповом и индивидуальном уровнях, измеренную неявно и в условиях строгих временных ограничений (одна фиксация на лицо).
Использование метода FPVS и ЭЭГ
Для этого мы измерили FIR с помощью подхода быстрой периодической визуальной стимуляции (Fast Periodic Visual Stimulation, FPVS), представляя особенно большое количество (n = 40) переменных естественных изображений одного и того же лица (ID1) с фиксированной частотой 6 Гц, позволяя одну фиксацию на презентацию лица и прося participants выполнять простую ортогональную задачу.
Процедура визуальной стимуляции
Во время каждой последовательности стимуляции разные изображения лиц (всего 40) одного из базовых идентификаторов лиц представлялись с фиксированной частотой 6 Гц в течение 74 с, включая 2 с постепенного появления в начале последовательности и 2 с постепенного исчезновения в конце. Изображения разных лиц встраивались каждое 5-е изображение (т.е. на 6 Гц / 5 = 1,2 Гц).
Все стимулы лиц представлялись посредством меандровой модуляции контраста (с скважностью 50%). Чтобы избежать эффектов низкоуровневого зрения, связанных с изменениями идентичности лица, размер изображения случайным образом варьировался между 80 и 120% с шагом 10% на каждом цикле стимуляции.
Результаты исследования
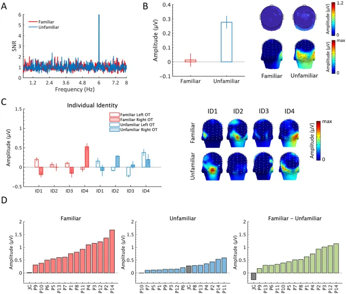
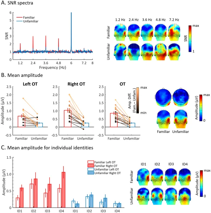
Четкие реакции FIR в обоих условиях лица были обнаружены на групповом уровне, особенно над двусторонними затылочно-височными (ОТ) областями, но отношение сигнал/шум (SNR) на 1,2 Гц и 4 последующих гармониках (т.е. 2,4, 3,6, 4,8 и 7,2 Гц) в условии знакомого лица было намного выше, чем в условии незнакомого лица.
Количественная оценка нейронного ответа
Ответы FIR (скорректированные по базовой линии амплитуды в микровольтах) на два условия лица анализировались по всем 128 каналам, а также по двусторонним областям интереса ОТ. По всем 128 каналам ответы FIR на оба условия лица (знакомое, M = 0,28 ± 0,13; незнакомое, M = 0,07 ± 0,06) были значительно выше нуля.
Индивидуальные различия в ответах
Ответ FIR на знакомые лица был значительным у каждого отдельного человека, за исключением случая прозоподисгнозии. Ответы также сильно различались между людьми, при этом у некоторых людей ответ на знакомые лица был более чем в 5 раз выше, чем на незнакомые лица, в то время как у других разница была менее выраженной.
Клинический случай: прозоподисгнозия
У участника JG с прозоподисгнозией не было обнаружено эффекта FIFE. Более того, его реакция FIR была, если вообще была, немного больше на незнакомые, чем на знакомые лица. Немедленно после записи ЭЭГ участник JG заполнил тот же опросник familiarity лиц, что и типичные участники. Среди всех 14 знакомых лиц JG опознал три, что резко контрастировало с типичными участниками, среднее число опознанных лиц у которых составило 10,3.
Пространственно-временная динамика ответов FIR
По сравнению с незнакомыми лицами, ответ FIR на знакомые лица показал два очевидных отклонения, расположенных над двусторонними затылочно-височными областями: первый негативный waveform, появляющийся примерно через 180 мс после начала стимула и достигающий пика примерно через 242 мс, и последующее позитивное отклонение, появляющееся примерно через 300 мс и достигающее пика примерно через 362 мс.
Временные окна значимой разницы
Разница в ответе FIR между двумя условиями наблюдалась в временном окне примерно 158–271 мс и 337–530 мс в правой OT области и примерно 310–600 мс в левой OT области с помощью кластерного метода.
Обсуждение результатов
Связывая FPVS с высокоплотной ЭЭГ, мы сообщаем, количественно оцениваем и характеризуем большое нейронное преимущество в неявном обобщении widely разных ракурсов одного и того же лица, когда этот человек знаком, по сравнению с тем, когда он незнаком, т.е. нейронный FIFE.
Теоретические и практические implications
Нейронный FIFE, наблюдаемый здесь, согласуется с многочисленными поведенческими исследованиями, которые обнаружили преимущество в сопоставлении лиц по их идентичности — даже когда они представлены одновременно — когда они знакомы по сравнению с незнакомыми. Однако, как описано во введении, эффект трудно количественно оценить с помощью явных behavioral задач, и обычно он сообщается только в terms разницы в точности.
Ограничения исследования и будущие направления
Ограничением настоящего исследования является то, что по практическим причинам для знакомых и незнакомых лиц использовались разные наборы изображений, поэтому нейронный FIFE может быть недооценен (если within-person изменчивость выше для знакомых лиц) или переоценен (если within-person изменчивость ниже для знакомых лиц).
Заключение и перспективы
Помимо потенциальных клинических и судебных приложений для неявного измерения знаний человека о идентичности лица, эти findings открывают новые перспективы для уточнения нейрофункционального источника FIFE и понимания природы распознавания идентичности лица человека. Будущие исследования, включая контрольное условие с перевернутыми лицами, могли бы further укрепить наши результаты.
 
                                                     
                                                     
                                                     
                                                     
                                             
                                             
                                             
                                                     
                                                     
                                                     
                     
                     
                     
                     
                    