Как ориентация и расположение стимулов влияют на восприятие пространственной частоты

Как ориентация и расположение стимулов влияют на восприятие пространственной частоты

Интересное сегодня

Гендерные предубеждения в приоритизации спасения заложников:...

Введение В условиях конфликтов и катастроф приоритетное спасение женщин (наряду с детьми) отражает г...

Как хроническая боль и тревога влияют на принятие решений: о...

Введение в проблему хронической боли и принятия решений Более глубокое понимание поведенческих и ког...

Изменения в бремени заболеваний и эпидемиологические переход...

Введение Эпидемиологический переход часто воспринимается как процесс уменьшения смертности от инфекц...

Поведение брахицефальных собак: инфантильность и решение зад...

Разница в решении задач между брахицефальными и мезоцефальными породами собак свидетельствует о педо...

Как выжить в плену: стратегии выживания израильских заложник...

Введение Травма плена проявляется в широком спектре психологических и физических симптомов, включая ...

Как духовное лидерство влияет на благополучие учителей: иссл...

Введение В условиях новой эпохи в Китае повышение благополучия учителей начальных и средних школ явл...

Рисунок 1
Рисунок 1
Рисунок 2
Рисунок 2
Thumbnail 1
Thumbnail 2
Thumbnail 3
Thumbnail 4
Thumbnail 5
Оригинал исследования на сайте автора

Введение в восприятие пространственной частоты

Эффективность выполнения многих зрительных задач снижается для стимулов, появляющихся на периферии rather than в центре, а также вдоль вертикального rather than горизонтального меридиана зрительного поля. Эти различия в зрительном восприятии связаны с нейроанатомическими характеристиками зрительной системы. Хотя связь между анатомией и производительностью до конца не изучена, увеличение размера корковых рецептивных полей (РП) и уменьшение кортикального увеличения (корковой поверхности, dedicated to определенной области зрительного поля) могут объяснить снижение зрительной производительности с увеличением эксцентриситета стимула. Аналогичным образом, большее кортикальное увеличение и меньшие РП на горизонтальном меридиане по сравнению с вертикальным были связаны с лучшей производительностью вдоль горизонтального rather than вертикального меридиана. Здесь мы сообщаем о психофизическом открытии, которое указывает на еще неизвестную особенность этой связи между восприятием и анатомией мозга.

Методология исследования

Участники эксперимента

Двадцать два участника приняли участие в Эксперименте 1 (средний возраст = 28, стандартное отклонение = 12, семь мужчин) и другие двадцать два участника приняли участие в Эксперименте 2 (средний возраст = 28, стандартное отклонение = 9, шесть мужчин). Этот размер выборки обеспечивал мощность 0.80 (α = 0.05) для размеров эффекта около dz = 0.55 для каждого эксперимента. Поскольку невозможно было извлечь ожидаемый размер эффекта из предыдущих исследований, предположение о среднем размере эффекта казалось разумным подходом.

Аппаратура и стимулы

Эксперимент 1 был онлайн-экспериментом, в котором участники выполняли эксперимент на своих собственных компьютерах. Пространственное разрешение большинства экранов составляло 1920 × 1080 пикселей (16 участников). Эксперимент 2 проводился в нормально освещенной лаборатории. Участники сидели перед 23-дюймовым монитором на расстоянии 56 см. Все стимулы представлялись на сером фоне. Основными стимулами были патчи Габора с приподнятыми косинусными огибающими размером 162 × 162 пикселя.

Процедура и задача

В каждом испытании participants должны были указать местоположение патча Габора с более высокой пространственной частотой. Стимулы предъявлялись парами либо слева и справа от фиксационного креста, либо выше и ниже него. Участники делали суждение, нажимая соответствующие клавиши-стрелки на клавиатуре.

Результаты исследования

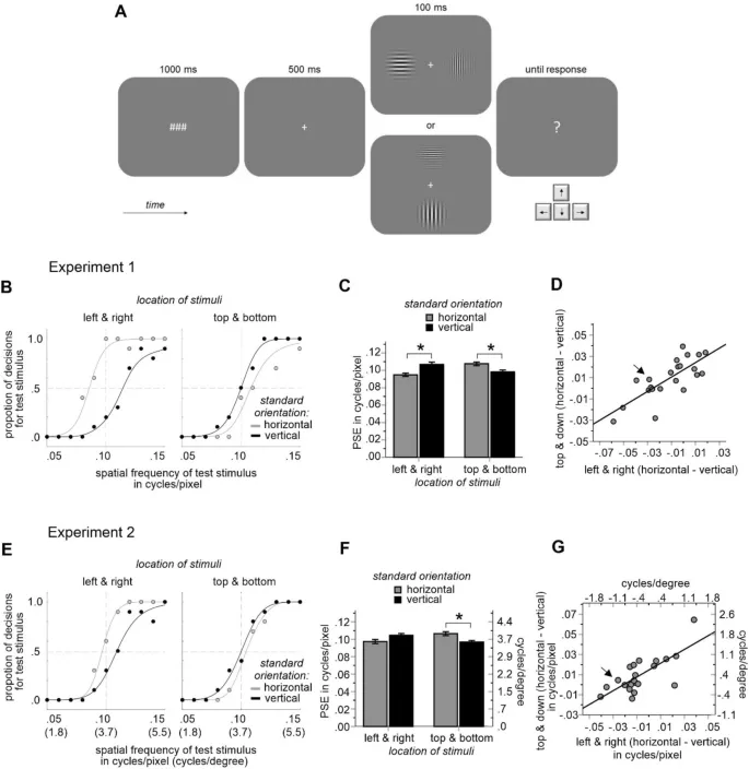
В соответствии с предыдущими сообщениями, мы наблюдали, что горизонтальные решетки оценивались как имеющие более низкую пространственную частоту, чем вертикальные решетки (той же частоты). Однако это было справедливо только тогда, когда стимулы предъявлялись вдоль горизонтального меридиана. Для стимулов, представленных вдоль вертикального меридиана, горизонтальные решетки оценивались как имеющие более высокую пространственную частоту, чем вертикальные решетки.

Эта взаимосвязь выражалась в значительном взаимодействии между обоими критическими экспериментальными факторами (т.е. ориентацией стандартного стимула и местоположением стимулов) в дисперсионном анализе внутри субъектов точек субъективного равенства (ПСР) в обоих экспериментах. Попарные сравнения выявили значительные различия между горизонтальной и вертикальной ориентациями стандартного стимула для стимулов, представленных вдоль горизонтального меридиана, а также для стимулов, представленных вдоль вертикального меридиана.

Обсуждение результатов

Зрительная производительность варьируется across зрительного поля. Обычно она снижается с увеличением retinal эксцентриситета и лучше вдоль горизонтального rather than вертикального меридиана. Эти асимметрии производительности объясняются, по сути, изменениями пространственного разрешения зрительной системы, выражающимися, например, в большем размере РП и меньшем кортикальном увеличении для зрительной периферии и вдоль вертикального меридиана.

Такие асимметрии зрительного поля подразумевают не только различия между удаленными местоположениями, но и перцепционные и нейроанатомические различия для соседних местоположений одной и той же области зрительного поля. Настоящие результаты, как мы полагаем, capture такую асимметричную распределенность пространственного разрешения вдоль горизонтального и вертикального направлений объекта в периферических областях зрительного поля. Другими словами, они предполагают локальные искажения корковых карт в зрительной периферии.

Радиальное смещение и пространственное разрешение

Настоящие результаты напоминают так называемое радиальное смещение — усиленную перцептивную чувствительность к радиально ориентированным контурам по сравнению с тангенциально ориентированными контурами. Горизонтально (вертикально) ориентированные решетки могут быть истолкованы как ориентированные радиально (тангенциально), когда они представлены вдоль горизонтального меридиана. Противоположное верно, когда те же решетки представлены вдоль вертикального меридиана.

Рассмотренные с этой точки зрения, настоящие результаты revealed, что решетки, ориентированные радиально, воспринимались как имеющие более низкую пространственную частоту, чем решетки, ориентированные тангенциально. Этот результат согласуется с радиальным смещением, если более высокое пространственное разрешение влечет за собой более низкую кажущуюся пространственную частоту, как мы предполагаем.

Ограничения исследования

Основное ограничение текущего исследования заключается в том, что наш подход основывается на предполагаемой связи между психофизическими эффектами и их нейрофизиологической основой, которая не fully понята. Соответственно, предложенные объяснения должны рассматриваться как предварительные и уместные в той мере, в какой эта связь оправдана.

Индивидуальная вариабельность также может ограничивать обобщаемость основных findings. Интересно, что участники были довольно последовательны в своем суждении независимо от местоположения решеток, что указывает на межиндивидуальные различия в анатомии мозга.

Заключение и выводы

Исследование демонстрирует сложное взаимодействие между ориентацией стимула и его расположением в зрительном поле при восприятии пространственной частоты. Обнаруженные эффекты challenge упрощенные объяснения, основанные на единой зрительной анизотропии, и подчеркивают важность учета локальных искажений в корковых картах зрительной системы.

Результаты указывают на новую особенность процессов, operating вдоль кардинальных осей зрительного поля, и открывают новые направления для будущих исследований в области visual нейронауки и психофизики.

Короткие версии статей можно найти в телеграм-канале.

Посмотреть канал
Кликните еще раз для перехода

Клотримазол крем 1% 20г для лечения грибка кожи

Клотримазол крем 1% для наружного применения эффективно борется с грибковыми инфекциями кожи, включа...

Урьяж D.S. Эмульсия 40 мл для раздраженной кожи

Урьяж D.S. Эмульсия 40 мл — эффективный уход за кожей, склонной к раздражению, покраснению и шелушен...

Купить Durex Elite презервативы №3 | Сверхтонкие с силиконов...

Презервативы Durex Elite №3 — сверхтонкие контрацептивы с силиконовой смазкой для максимальной чувст...

Зубная паста Сплат Спешл Блэк Вуд - отбеливание и свежесть

Зубная паста Сплат Спешл Блэк Вуд с черной формулой обеспечивает интенсивное отбеливание, свежесть д...

Теймурова паста 30г — антисептик и дезодорирующее средство

Теймурова паста 30 г — комбинированный препарат для наружного применения с антисептическим, подсушив...

Мицелярный лосьон Avene для чувствительной кожи - Аптека

Мицеллярный лосьон Avene для деликатного очищения и снятия макияжа с чувствительной кожи, склонной к...