Анализ сегрегации информации в параллельных потоках многопоточной сверточной нейронной сети

Анализ сегрегации информации в параллельных потоках многопоточной сверточной нейронной сети

Интересное сегодня

Как болезни жены влияют на разводы: исследование о семейных ...

Как болезни супругов влияют на разводы: неожиданные данные Людям, которые сознательно выбирают одино...

Как избежать поляризации в группе: стратегии выбора связей д...

Введение Социальным группам часто необходимо приходить к консенсусу относительно единого курса дейст...

Как детская травма влияет на психическое здоровье через нейр...

Детская травма оставляет не только психологические шрамы, но и биологически изменяет мозг через хрон...

Влияние нестабильной занятости на психическое здоровье мужчи...

Введение В последние десятилетия нестабильная занятость, характеризующаяся неустойчивыми и небезопас...

Искусственный интеллект в управлении роботизированной рукой:...

Достижения в области интерфейсов мозг-компьютер Исследователи Университета Калифорнии в Сан-Франциск...

Аутичные черты у детей 4-11 лет: адаптация и валидация испан...

Введение в исследование аутичных черт у детей Расстройство аутистического спектра (РАС) — это наруше...

Рисунок 7
Рисунок 7
Рисунок 8
Рисунок 8
Рисунок 9
Рисунок 9
Рисунок 10
Рисунок 10
Рисунок 1
Рисунок 1
Рисунок 2
Рисунок 2
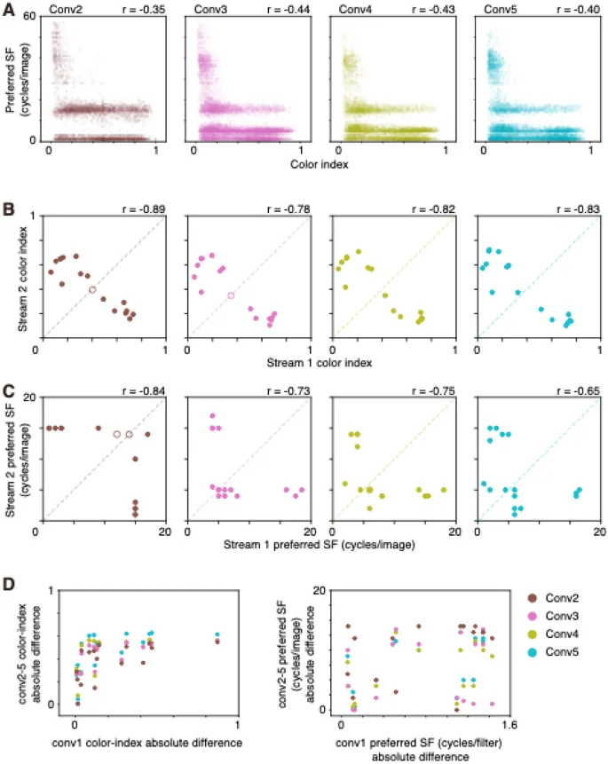
Рисунок 3
Рисунок 3
Рисунок 4
Рисунок 4
Рисунок 5
Рисунок 5
Рисунок 6
Рисунок 6
Thumbnail 1
Thumbnail 2
Thumbnail 3
Thumbnail 4
Thumbnail 5
Thumbnail 6
Thumbnail 7
Thumbnail 8
Thumbnail 9
Thumbnail 10
Thumbnail 11
Thumbnail 12
Thumbnail 13
Оригинал исследования на сайте автора

Введение

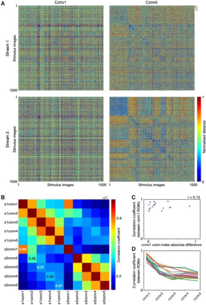
В зрительной коре приматов визуальная информация обрабатывается в иерархически организованных параллельных путях. В первичной зрительной коре (V1) и вторичной зрительной области (V2) информация о цвете и ориентации обрабатывается в разных модулях. В высших зрительных областях цвет и форма также обрабатываются раздельно. Однако механизмы такой функциональной сегрегации остаются не до конца изученными.

Методы

Архитектура сети

В исследовании использовалась модифицированная версия AlexNet — 2SFP-AlexNet (Two-Streams Fully Parallel AlexNet), где все сверточные слои (conv1–5) были параллелизованы. Фильтры инициализировались случайными значениями, а обучение проводилось на базе ImageNet (1000 категорий).

Анализ фильтров

Свойства фильтров conv1 анализировались через:

  • Цветовой индекс — мера избирательности к цвету.
  • Ориентационный индекс — чувствительность к направлению.
  • Предпочитаемую пространственную частоту (SF).

Для фильтров conv2–5 использовались «наиболее эффективные стимулы» (MES), генерируемые методом градиентного восхождения.

Результаты

Сегрегация в conv1

После обучения в 75% случаев цветовая информация отделялась от ориентационной:

  • Один поток содержал цветоселективные фильтры с низкой SF.
  • Другой — ориентационно-селективные фильтры с высокой SF.
«Корреляция между цветовым и ориентационным индексами была отрицательной (r = −0.57), что подтверждает разделение функций».

Роль потоков в классификации

Удаление цветового потока снижало точность распознавания анимированных изображений (AUC = 0.67, p < 0.001), тогда как удаление потока формы влияло на все категории.

Обсуждение

Результаты согласуются с организацией зрительной коры:

  • Сегрегация цвет/форма аналогична модулям V1 и V2.
  • Связь цветового потока с анимированными объектами соответствует данным о вентральном пути.

Ограничения включают зависимость от базы ImageNet и использование классических архитектур (AlexNet, VGG).

Заключение

Параллельные CNN спонтанно воспроизводят функциональную сегрегацию, характерную для биологических систем. Это открывает новые возможности для моделирования зрительного восприятия и оптимизации ИИ.

Короткие версии статей можно найти в телеграм-канале.

Посмотреть канал
Кликните еще раз для перехода

Зубная паста Диадент Регуляр для полости рта при диабете

Зубная паста Диадент Регуляр 50Мл разработана специально для ежедневной гигиены полости рта при саха...

Бритва Gillette Mach3 с 1 кассетой – комфортное бритьё

Gillette Mach3 — мужская бритва с лезвиями, прочнее стали, обеспечивающая до 15 комфортных процедур ...

Биодерма Атодерм Гель для душа 100 мл — очищение и комфорт

Биодерма Атодерм Гель для душа 100 мл — мягкое очищающее средство для чувствительной кожи. Формула с...

Бельведер Бальзам Манго-Марула — увлажнение и защита губ

Бальзам для губ Бельведер Манго-Марула интенсивно увлажняет, питает и защищает кожу от холода, ветра...

Нурофен Экспресс Форте 400 мг №10 – быстро от боли

Нурофен Экспресс Форте 400 мг №10 – капсулы с быстрым высвобождением ибупрофена для эффективного сня...

Тампоны Оби Прокомфорт Нормал №32 с SilkTouch

Тампоны ватные Оби Прокомфорт Нормал №32 с технологией спиралевидных желобков обеспечивают надежную ...