Единая модель познавательного любопытства: как мы стремимся к знаниям

Единая модель познавательного любопытства: как мы стремимся к знаниям

Интересное сегодня

Почему стресс в понедельник опасен для сердца: новое исследо...

Почему понедельник опасен для здоровья сердца? Новое исследование, проведенное профессором Тарани Ча...

Генетика счастья: как гены влияют на благополучие на протяже...

Введение в генетику счастья Счастье является фундаментальной человеческой эмоциональной чертой, одна...

Нарциссизм на работе: как понять и управлять динамикой взаим...

Нарциссизм в рабочей среде: от стигматизации к пониманию Термин "нарцисс" стал повсеместным в рабоч...

Влияние аутизма на использование интернета и социальных меди...

Введение Взаимосвязь между использованием интернета и психическим здоровьем становится все более акт...

Стратегии преодоления нарколепсии 1 типа и их влияние на кач...

Введение Нарколепсия 1 типа (NT1) — это хроническое неврологическое расстройство, характеризующееся ...

Модель скрининга депрессии для диабетиков среднего и пожилог...

Введение Диабет — это хроническое эндокринно-метаболическое заболевание, распространенное по ...

Рис. 3. Интегративная модель оценки эпистемического любопытства (IAMEC).
Рис. 3. Интегративная модель оценки эпистемического любопытства (IAMEC).
Рис. 4. Предлагаемая структура оценки любопытства, основанная на Компонентной модели процесса.
Рис. 4. Предлагаемая структура оценки любопытства, основанная на Компонентной модели процесса.
Рис. 1. Иллюстрация любопытства как эмоции в 3D пространстве оценки.
Рис. 1. Иллюстрация любопытства как эмоции в 3D пространстве оценки.
Рис. 2. Цикл вознаграждения любопытством вызывающего знания: любопытство как предвкушение эпистемического вознаграждения.
Рис. 2. Цикл вознаграждения любопытством вызывающего знания: любопытство как предвкушение эпистемического вознаграждения.
Thumbnail 1
Thumbnail 2
Thumbnail 3
Thumbnail 4
Оригинал исследования на сайте автора

Введение: Неутолимая жажда знаний

Человек, будучи существом разумным, постоянно находится в поиске знаний. Этот поиск охватывает широкий спектр деятельности: от утреннего чтения газеты до многолетних академических исследований. Очевидно, что Homo sapiens движим стремлением к познанию.

В настоящее время существует множество теорий, пытающихся объяснить, почему и к чему именно мы проявляем интерес. К ним относятся концепции информационного пробела (information gap), эмоций (emotion), предвкушения вознаграждения (reward anticipation) и вычислительные модели (computational accounts) любопытства. Каждая из этих теорий предлагает, по-видимому, частично несовместимые точки зрения на этот феномен, порождая раздельные подходы к изучению одного и того же явления.

Цель данной статьи – предложить единую (integrative) фреймворк (структуру) для изучения любопытства через призму оценки (appraisal perspective). Сначала мы кратко рассмотрим основные современные теоретические подходы к эпистемическому любопытству (epistemic curiosity) – любопытству, связанному со знанием. Затем мы представим интеграцию этих моделей, с особым акцентом на фреймворк, основанный на вознаграждении (reward-based framework), с моделью, основанной на оценке (appraisal-based model) стремления к знаниям. Мы обсудим, как эта новая модель способна объяснить широкий спектр результатов исследований любопытства, некоторые из которых до сих пор оставались необъяснимыми предыдущими теориями.

В частности, интегративная модель оценки любопытства (integrative appraisal model of curiosity) формулирует проверяемые гипотезы о том, почему не каждый информационный пробел вызывает любопытство. Наконец, мы обсудим будущие направления исследований для проверки модели и вопросы, требующие дальнейшего прояснения.

В рамках данной статьи мы будем refer (относиться) к любопытству как к желанию получить неинструментальное знание (noninstrumental knowledge). Это означает «знание ради знания», а не знание для достижения конкретных целей (см. также Sharot & Sunstein, 2020; Shin & Kim, 2019; Szumowska & Kruglanski, 2020). Иными словами, это «желание получить информацию в отсутствие внешнего вознаграждения» (Markey & Loewenstein, 2014, p.228).

Являются ли любопытство и интерес одним и тем же психологическим процессом, предмет больших споров (см. Ainley, 2019; Grossnickle, 2016; Pekrun, 2019; Schmidt & Rotgans, 2021; Tang et al., 2022). Здесь мы будем использовать интерес (interest) для обозначения удовольствия и вовлеченности, которые испытываются от желаемого знания после его получения (Shin & Kim, 2019). В этой статье мы фокусируемся в основном на состоянии любопытства (state curiosity) как на аффективном эпизоде. Однако любопытство также может быть изучено в личностной форме (trait form), которое определяется как «индивидуальная диспозиция личности к переживанию любопытства» (Markey & Loewenstein, 2014, p. 230; см. также Wagstaff et al., 2020 для обзора личностного любопытства).

Современные теории любопытства

За последнее столетие стремление к знаниям, движимое любопытством, породило множество теорий (см. Berlyne, 1950, для обзора теорий до 1950 года). Среди наиболее заметных теорий мы кратко синтезируем три современные концепции любопытства, которые в настоящее время сосуществуют в научной литературе: теория информационного пробела, теория эмоций и теория предвкушения вознаграждения.

Теория информационного пробела любопытства (Informationgap Account of Curiosity)

Теория информационного пробела, предложенная Лоуэнштейном (Loewenstein, 1994), вдохновлена теориями драйва (drive theories) и снижения неопределенности (uncertainty reduction theories). Она постулирует, что эпистемическое любопытство возникает, когда информационный пробел – разница между существующим и желаемым уровнем знаний по конкретной теме – захватывает внимание человека (Golman & Loewenstein, 2018; Loewenstein, 1994; Markey & Loewenstein, 2014).

В этой теоретической перспективе любопытство концептуализируется как чувство лишения (feeling of deprivation), особенно когда оно не удовлетворено (Markey & Loewenstein, 2014). В поддержку этой теории, Джепма и соавторы (Jepma et al., 2012) обнаружили, что перцептивное любопытство, вызванное размытыми изображениями, активировало области мозга, связанные с конфликтом (conflict) и возбуждением (arousal) (например, передняя островковая доля и передняя поясная кора). Облегчение любопытства, в свою очередь, активировало области мозга, связанные с процессами вознаграждения (reward processes) (например, полосатое тело и орбитофронтальная кора).

Рассматривая любопытство как неприятный опыт (aversive experience) (Markey & Loewenstein, 2014), теория информационного пробела обычно противопоставляется теории предвкушения вознаграждения любопытства.

Хотя многие исследователи не обязательно согласны с тем, что любопытство является неприятным состоянием, концепция информационного пробела (разница между желаемым и фактическим знанием) вдохновила последующие исследования.

Теория эпистемических эмоций любопытства (The Epistemic Emotion Account of Curiosity)

В отличие от подхода теории информационного пробела, который рассматривает любопытство как драйв, теория эмоций концептуализирует любопытство как эмоцию (см. Nerantzaki et al., 2021). Эмоция – это быстрый, многокомпонентный аффективный феномен, состоящий из двух фаз: вызывания (elicitation) и реакции (response) (Sander, 2013).

Теории оценки эмоций предполагают, что эмоция вызывается в результате автоматической оценки окружающей среды (см. Scherer & Moors, 2019, для обзора теорий оценки). После запуска эмоциональный отклик проявляется физиологически (например, частота сердечных сокращений, потливость, расширение зрачков, частота дыхания), моторно (например, мимические, вокальные и телесные выражения), мотивационно (т.е. тенденции к действию) и сознательно переживается (т.е. чувство) (см. Sander et al., 2018).

Хотя статус любопытства как эмоции не признается повсеместно, исследования показывают, что любопытству соответствует соответствующее субъективное чувство (Tang et al., 2022), профиль когнитивной оценки (см. Noordewier & Goclowska, 2024), телесные выражения (для любопытства: Lyu et al., 2022; для интереса: Dukes et al., 2017), физиологические изменения (Kang et al., 2009) и мотивационные тенденции к исследованию (Poli et al., 2024; Vogl et al., 2019).

Одними из краеугольных исследований интереса как эмоции являются работы Сильвии (Silvia, 2005, 2008, 2010), которая использовала теории оценки эмоций для определения профиля оценки интереса. Работа Сильвии была вдохновлена «коллативными переменными» (collative variables) (переменные, описывающие стимул, полученные путем сравнения стимула с другими стимулами или с самим собой во времени, Berlyne, 1966, p. 30), которые Берлине использовал для предсказания любопытства. В частности, были использованы компонентная модель процесса (component process model), разработанная Шерером (см. Scherer, 2009).

Результаты предполагают, что интерес предсказывается оценками новизны (novelty), сложности (complexity) и потенциала преодоления (coping potential). Это означает, что если стимул оценивался как новый, сложный, но в то же время понятный, он вызывал интерес (Silvia, 2005; см. Audrin & Coppin, 2022).

Дальнейшие исследования показали, что личная ценность (personal value) или релевантность (relevance), указывающие на такие факторы, как релевантность цели (goal-relevance) (Audrin & Coppin, 2022; Connelly, 2011) и социальная или личная релевантность (social or personal relevance) (Dubey et al., 2022), являются важными компонентами интереса/любопытства (см. Рис. 1).

Рис. 1. Иллюстрация любопытства как эмоции в 3D пространстве оценки.
Рис. 1. Иллюстрация любопытства как эмоции в 3D пространстве оценки. Эта фигура иллюстрирует, как любопытство предсказывается оценками новизны/сложности, потенциала (т.е. потенциала преодоления) и ценности (например, релевантности цели или важности), согласно эмоциональной теории любопытства. Она также представляет любопытство по отношению к другим эпистемическим эмоциям в 3D пространстве оценки. Эта иллюстрация вдохновлена 2D репрезентациями пространства оценки замешательства и интереса в (Silvia, 2010) и замешательства и любопытства в Muis et al., (2018), которые также показывают, как замешательство может перерасти во фрустрацию или скуку по мере изменения оценок во время познавательной задачи.

Любопытство часто изучается в рамках таксономии эпистемических эмоций (epistemic emotion taxonomy) (см. EpistemicallyRelated Emotion Scale в Pekrun et al., 2017). Эпистемические эмоции – это «эмоции, которые возникают, когда объектом их фокуса являются знания и познание» (Muis et al., 2015, p.173).

Исследователи эпистемических эмоций изучали антецеденты (antecedents) любопытства (например, оценки воспринимаемой ценности, сложности, новизны, потенциала, соответствия целям, см. Muis et al., 2018), а также его консеквенты (consequences) (например, более активное исследование знаний, Vogl et al., 2020).

Исследования эпистемического любопытства как эмоции тесно пересекаются с понятием «ситуационный интерес» (situational interest) в образовательной психологии (см. Hidi and Reninger, 2006, для четырехфазной модели развития интереса).

Исследования эпистемических эмоций также привлекли внимание к динамике аффективных состояний во время когнитивного взаимодействия человека со знаниями: удивление может привести к любопытству или замешательству, которые, в свою очередь, могут привести к удовольствию, фрустрации или скуке, когда человек сталкивается с новыми знаниями (D’Mello & Graesser, 2012; Muis et al., 2018; Рис. 1).

Теория предвкушения вознаграждения любопытства (The RewardAnticipation Account of Curiosity)

Теория предвкушения вознаграждения в основном опирается на нейробиологические данные, особенно на исследования с использованием фМРТ (функциональной магнитно-резонансной томографии) (например, Kang, 2009; Gruber et al., 2014). Также называемая «гипотезой информации как вознаграждения» (informationasreward hypothesis) (Marvin & Shohamy, 2016), эта линия мысли постулирует, что «любопытство соответствует основным характеристикам поведения, мотивированного вознаграждением» (Marvin & Shohamy, 2016, p. 266).

Согласно этому подходу, интересное знание является вознаграждающим само по себе (Murayama et al., 2019), а любопытство – это мотивация к получению этого эпистемического вознаграждения (epistemic reward) (Marvin & Shohamy, 2016; см. Рис. 2). После получения знания, как и в других случаях обучения вознаграждению с типичными наградами, такими как еда или деньги, организм сравнивает ожидаемое вознаграждение с фактическим полученным и обновляет будущие ожидания (Marvin & Shohamy, 2016).

Рис. 2. Цикл вознаграждения любопытством вызывающего знания: любопытство как предвкушение эпистемического вознаграждения.
Рис. 2. Цикл вознаграждения любопытством вызывающего знания: любопытство как предвкушение эпистемического вознаграждения. Адаптировано из Berridge и Kringelbach (2011). Эта фигура иллюстрирует цикл вознаграждения (вызывающего любопытство) знания. Пунктирная линия показывает, как удовольствие возникает непосредственно перед потреблением вознаграждения, длится во время него и угасает по мере насыщения. Инновационные части этой фигуры – применение этой модели к знанию, а полная линия представляет эволюцию любопытства во времени. Согласно теории предвкушения вознаграждения любопытства, любопытство – это стремление к (интересному) знанию. Любопытство возникает из-за «сигнала вознаграждения», которым может быть, например, вопрос («Какой самый популярный альбом всех времен?») или фокус внимания на информационном пробеле («Я почти ничего не знаю о своем давнем соседе»). Любопытство растет по мере приближения к желаемому знанию и угасает после его получения. Индивид может испытывать большее или меньшее удовольствие во время потребления вознаграждения (например, изучение теорий о происхождении Вселенной может вызвать трепет, тогда как изучение деталей производства бургеров в крупных сетях быстрого питания может быть отталкивающим). Финальная фаза этого эпистемического цикла вознаграждения – это обучение, как посредством сознательных (например, усвоение приобретенных знаний), так и посредством неосознанных процессов (например, корректировка вероятности желания узнать больше о конкретном предмете в будущем).

В целом, гипотеза «информация как вознаграждение» получила поддержку от исследований с использованием фМРТ (Gruber et al., 2014; Kang et al., 2009), ЭЭГ (электроэнцефалографии) (Alicart et al., 2020; Rüterbories et al., 2024), физиологических (Baranes et al., 2015; Kang et al., 2009) и поведенческих исследований (Wang, 2019; Wang & Huang, 2018; Wiggin et al., 2019).

Теория предвкушения вознаграждения оказалась настолько убедительной, что Мураяма и коллеги (Murayama et al., 2019) предложили отказаться от понятий «любопытство» и «интерес», поскольку их определения вызывают много споров (см. Grossnickle, 2016). Вместо этого авторы предложили «фреймворк обучения на основе вознаграждения для автономного приобретения знаний» (reward-learning framework of autonomous knowledge acquisition). Этот фреймворк основан на стандартных моделях обучения на основе вознаграждения, включающих условный стимул (информационный пробел), действие (поиск знаний) и безусловный стимул (вознаграждение – приобретение интересного знания) (Murayama, 2022).

Приобретение знаний является вознаграждением, может превышать или не превышать ожидания вознаграждения и может усиливать будущие действия по поиску знаний (Murayama, 2022; Murayama et al., 2019). Полученные знания также способствуют базе знаний индивида, что приводит к генерации новых вопросов, новому циклу поиска знаний и, следовательно, к устойчивому обучению (Murayama, 2022).

Упоминаются такие факторы, как структура окружающей среды, совпадения, убеждения об ожиданиях, воспринимаемые затраты, личностные черты и эмоциональная валентность, как возможные факторы осознания информационных пробелов и поведения поиска знаний, но явный механизм вызывания любопытства не предоставляется.

Другие фреймворки признают компоненты, схожие с вознаграждением, в любопытстве (например, ошибки прогнозирования, использование дофаминергических путей, активация вентрального стриатума), но воздерживаются от называния любопытства процессом предвкушения вознаграждения. Таков, например, фреймворк PACE (Prediction, Appraisal, Curiosity, and Exploration – Предсказание, Оценка, Любопытство и Исследование), предложенный Грубером и Ранганатом (Gruber & Ranganath, 2019).

Этот фреймворк фокусируется на том, как любопытство улучшает память. Он предполагает, что любопытство вызывается ошибками прогнозирования (prediction errors) (из-за новизны или неожиданности в контексте) или информационными пробелами (information gaps, т.е. ошибки прогнозирования, основанные на информации). Ошибки прогнозирования, основанные на новизне или неожиданности, связаны с активностью гиппокампа, тогда как когнитивный конфликт задействует переднюю поясную кору.

Ошибки прогнозирования и информационные пробелы оцениваются в латеральной префронтальной коре и вызывают либо любопытство, связанное с вентральным стриатумом и вентральной области покрышки/черной субстанции, либо тревогу, связанную с миндалевидным телом. Если любопытство вызвано, человек приступает к исследованию и поиску знаний. Когда желаемое знание получено, любопытство улучшает память благодаря своему облегчающему эффекту на активность гиппокампа во время кодирования. Это улучшение памяти происходит как для приобретенного знания, так и для случайной информации, закодированной во время переживания любопытства (Gruber et al., 2014).

Особенно новаторским аспектом фреймворка PACE является объединение фреймворков «ошибки прогнозирования» и «информационного пробела» с предположением, что фреймворк оценки также должен учитываться при объяснении того, как вызывается любопытство. Эта модель оставляет место для дальнейшего рассмотрения точных процессов оценки, которые происходят при вызове любопытства. Примечательно, что эта модель не полностью разделяет идею о том, что любопытство является предвкушением вознаграждения, а лишь то, что оно имеет много общего с процессом предвкушения внешнего вознаграждения (для подробного обсуждения см. Gruber & Ranganath, 2019).

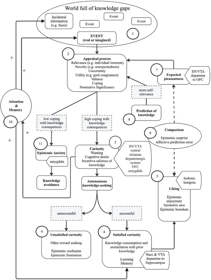
Интегративная модель оценки эпистемического любопытства (IAMEC)

Существование нескольких моделей любопытства, с богатой историей и освещающих текущие исследования, является признаком оживленных исследований любопытства в науке о эмоциях. Мы предполагаем, что большая часть теоретической и эмпирической работы по любопытству может быть представлена в рамках одной единой модели – интегративной модели оценки эпистемического любопытства (Integrative Appraisal Model of Epistemic Curiosity, IAMEC, см. Рис. 3).

Рис. 3. Интегративная модель оценки эпистемического любопытства (IAMEC).
Рис. 3. Интегративная модель оценки эпистемического любопытства (IAMEC). Эта диаграмма представляет собой обобщенную модель, объединяющую различные подходы к изучению любопытства, включая информационный пробел, предвкушение вознаграждения и теории эмоций, подчеркивая роль процессов оценки.

Эта теоретическая модель интегрирует информационный пробел (Loewenstein, 1994; Markey & Loewenstein, 2014), стремление к информации, связанное с предвкушением вознаграждения (FitzGibbon et al., 2020; Gruber & Ranganath, 2019; Murayama et al., 2019) и эмоциональные теории любопытства (Connelly, 2011; Silvia, 2005, 2008, 2010). Важно отметить, что эта модель также учитывает теории поиска информации (Sharot & Sunstein, 2020), теории оценки эмоций в академических контекстах (например, модель оценки контроля-ценности, предложенная Pekrun, см. Pekrun, 2021) и, в более общем смысле, теории оценки эмоций (Sander et al., 2005), а также динамику эпистемических эмоций (D’Mello & Graesser, 2012; Muis et al., 2018; Pekrun et al., 2017).

Здесь мы явно фокусируемся только на теориях любопытства, релевантных для обработки и приобретения знаний, отсюда и использование термина «эпистемическое любопытство». Интеграция моделей любопытства, основанных на вознаграждении и эмоциях, также совпадает с связями между эмоциями и вознаграждением (см. Sander & Nummenmaa, 2021).

Ключевые принципы IAMEC

Ключевым положением этой модели является то, что мир полон информационных пробелов (см. пункт 1 на Рис. 3). Общая проблема предыдущих теорий любопытства (например, подходы, основанные на вознаграждении и информационном пробеле), заключается в том, что они не объясняют, почему одни информационные пробелы вызывают любопытство, а другие игнорируются. Действительно, если бы обнаружения информационного пробела было достаточно для вызова желания его заполнить, энциклопедии были бы аддиктивны.

IAMEC предполагает, что информационные пробелы подвергаются автоматической когнитивной оценке.

Роль оценки в возникновении любопытства

IAMEC предполагает, что информационный пробел вызывает любопытство только тогда, когда индивид производит определенную субъективную оценку (т.е. серию оценок) (Sander, 2013; Scherer & Moors, 2019; см. пункт 2 на Рис. 3).

Как фреймворк PACE (Gruber & Ranganath, 2019), так и эмоциональные теории любопытства подчеркивают роль процессов оценки в возникновении любопытства. Многокомпонентные теории оценки эмоций (см. Scherer & Moors, 2019; см. Sander et al., 2018) особенно подходят для спецификации процесса оценки, который вызывает любопытство.

Действительно, предыдущие исследования показали, что:

  • Новизна (Silvia, 2005)
  • Приятность (Marvin & Shohamy, 2016; van Lieshout et al., 2018, 2021)
  • Неожиданность (Vogl et al., 2020)
  • Релевантность заботы (concern relevance, например, индивидуальный интерес или ценность, см. Pekrun, 2021; Dubey & Griffiths, 2020; Horn et al., 2024; Spitzer et al., 2024)
  • Неопределенность (uncertainty) (van Lieshout et al., 2018, 2021; Vogl et al., 2020; особенно умеренная неопределенность в Kang et al., 2009; Dubey & Griffiths, 2020; Spitzer et al., 2024)
  • Потенциал преодоления (coping potential) (Noordewier & Goclowska, 2024; Silvia, 2005; также называется контролем в Pekrun, 2021)

являются позитивными предикторами любопытства.

Релевантность цели (Goal-relevance), а также соответствие цели (goal-conduciveness) также предлагаются в качестве позитивных предикторов любопытства, хотя в таких случаях можно утверждать, что знание перестает быть неинструментальным (Connelly, 2011; см. Dubey et al., 2022 для детального обсуждения).

Важно отметить, что неприятность (unpleasantness) (например, мрачные знания: см. Oosterwijk, 2017; Oosterwijk et al., 2020, и знания, вызывающие сожаление: см. FitzGibbon et al., 2021) и нарушение норм (norm violating knowledge) (например, слухи или знания, связанные с криминальными новостями) также могут вызывать любопытство, при условии, что человек считает, что он сможет справиться с этим знанием и адаптироваться к ситуации (т.е. он оценивает знание с высоким потенциалом преодоления).

Например, можно захотеть узнать об измене супруга, если чувствуешь, что это знание позволит тебе разорвать отношения или их наладить. Если развод невозможен из-за экономических трудностей, можно бояться узнать об измене и предпочесть избегать такого знания.

Данные о предикторах любопытства обильны. Мы обнаружили, что компонентная модель процесса (Component Process Model), предложенная Шерером (Grandjean et al., 2008; Sander et al., 2005; Scherer, 2001), является полезным руководством для моделирования предикторов (см. Рис. 4 для предлагаемого профиля оценки любопытства, вдохновленного компонентной моделью процесса).

Рис. 4. Предлагаемая структура оценки любопытства, основанная на Компонентной модели процесса.
Рис. 4. Предлагаемая структура оценки любопытства, основанная на Компонентной модели процесса. Сплошные линии представляют собой позитивные предикторы любопытства. Прерывистые линии являются позитивными предикторами только при высоком воспринимаемом потенциале преодоления. Точнее, высокая новизна, высокая приятность, высокая неожиданность, высокая неопределенность, высокий потенциал адаптации к информации – все это позитивные предикторы любопытства. Неприятность, нарушение индивидуальных стандартов и нарушение социальных стандартов являются позитивными предикторами любопытства только при высоком воспринимаемом потенциале преодоления (т.е. человек может справиться с информацией). В противном случае информация может вызвать тревогу, а не любопытство. «*» означает, что информация больше не является неинструментальной.

Эта модель классифицирует оценки на четыре категории:

  • Релевантность (relevance, например, значимость для благополучия или личности);
  • Мотивационное значение (motivational implication, например, последствия для непосредственных или долгосрочных целей);
  • Потенциал преодоления (coping potential, например, способность справиться с последствиями оцениваемого объекта или адаптироваться к ним);
  • Нормативное значение (normative implications, например, совместимость события с личными ценностями и социальными нормами).

Каждая из этих основных категорий имеет подкатегории проверок оценки стимула:

  • Релевантность относится к оценке новизны (которая, в свою очередь, может быть подразделена на признаки внезапности, знакомости и предсказуемости, см. Sander et al., 2005), внутренней приятности и релевантности цели/потребности (Sander et al., 2005; Scherer, 2001).
  • Оценка мотивационного значения относится к оценке с точки зрения причинной атрибуции (т.е. является ли событие приписываемым человеку, и если да, то кому?), вероятности исхода (т.е. определенность последствий), ожидаемости, соответствия цели или потребности и, наконец, срочности (Sander et al., 2005; Scherer, 2001).
  • Определение потенциала преодоления относится к оценке контроля, власти и потенциала адаптации (Sander et al., 2005; Scherer, 2001).
  • Наконец, оценка нормативного значения относится к оценке объекта по отношению к внутренним нормам (например, личным ценностям, интернализированным культурным нормам) и внешним нормам (например, общественным или институциональным нормам).

Процесс возникновения любопытства

Когда любопытство вызывается (см. пункт 3 на Рис. 3), могут происходить такие механизмы, как сознательное и неосознанное желание вознаграждений (wanting) с инсентивной салиентностью (incentive salience) и когнитивное стремление (cognitive desire) (FitzGibbon et al., 2020).

Индивид испытывает повышенное возбуждение, тенденцию к приближению, телесное выражение любопытства и сознательное чувство любопытства (например, Dukes et al., 2017, для телесного выражения интереса и Kang et al., 2009, для расширения зрачков).

Нейровизуализационные исследования предполагают, что состояние любопытства характеризуется повышенной дофаминергической активностью нейронов черной субстанции/вентральной области покрышки и области орбитофронтальной коры (Charpentier et al., 2018; Gruber et al., 2014; Kang et al., 2009; Lau et al., 2020; Ligneul et al., 2018; Poh et al., 2022).

Является ли любопытство предвкушением вознаграждения или эмоцией, может быть скорее вопросом, вызванным различиями между исследовательскими традициями, чем эмпирическим вопросом как таковым. Действительно, различные теоретические перспективы, исходящие из различных исследовательских традиций, могут предложить дополняющие подходы, которые не исключают друг друга при рассмотрении одного и того же явления.

В этом отношении любопытство предлагается как одновременно эмоция и процесс предвкушения вознаграждения, в соответствии с другими теоретическими работами, предполагающими концептуальное перекрытие между эмоциональными и мотивационными процессами (Sander & Nummenmaa, 2021).

Цикл приобретения и потребления знаний

Следует отметить, что в IAMEC любопытство связано с повышенной мотивацией к поиску знаний, но происходит ли поиск знаний как поведение, вероятно, зависит, по крайней мере частично, от ситуационных аспектов (например, похороны, вероятно, плохое место для поиска информации в телефоне).

Если поиск знаний успешен (т.е. объект любопытства индивида получен), то любопытство удовлетворяется, происходит потребление знания и усвоение знания: новые знания интегрируются с предыдущими знаниями посредством механизмов консолидации памяти и обучения (см. пункт 4; см. Murayama, 2022).

Этот механизм запускается дофаминергической активностью, которая, как полагают, проецируется из прилежащего ядра в гиппокамп (Gruber et al., 2014).

Концептуализация любопытства как состояния предвкушения вознаграждения позволяет рассматривать эмоциональный опыт потребления знания как концептуально схожий с компонентом «нравится» (liking) в обработке вознаграждения (Berridge, 1996; см. пункт 5). Этот опыт, вероятно, связан с активностью «гедонических центров» (hedonic hotspots) (см. Morales & Berridge, 2020 для деталей о центрах), таких как «оболочка» прилежащего ядра, вентральная часть бледного шара и орбитофронтальная кора (см. Pool et al., 2022).

Например, опираясь на механизмы прогнозирования вознаграждения, в терминах эпистемических эмоций, человек может испытывать эпистемическое удовольствие (epistemic enjoyment), эпистемический интерес (например, интерес после ответа в Fastrich et al., 2018; Fandakova & Gruber, 2021), эпистемический трепет (epistemic awe) или даже эпистемическое разочарование (epistemic disappointment), или эпистемическую скуку (epistemic boredom) на этом этапе «нравится».

После потребления знания и получения удовольствия от него, гедонический опыт истинной фазы «нравится» сравнивается с ожидаемым удовольствием (см. пункт 6). Именно это некоторые исследователи рассматривают как «информационную ошибку прогнозирования» (information prediction error) (Marvin & Shohamy, 2016; см. также аффективные ошибки прогнозирования в Vollberg & Sander, 2024).

Обычно информационная ошибка прогнозирования измеряется в этом контексте как разница между удовлетворенностью, испытанной после получения знания (например, получение ответа на вопрос викторины), и любопытством, испытанным до получения знания. Как правило, это вызывает удивление и, как полагают, оказывает дополнительное положительное влияние на память (Ligneul et al., 2018).

В соответствии с фреймворками обучения на основе вознаграждения для любопытства (FitzGibbon et al., 2020; Murayama et al., 2019), сравнение истинного «нравится» с ожидаемой приятностью, как полагают, обновляет будущую ожидаемую приятность (см. пункт 7). Предполагается, что обновление ожидаемой приятности поддерживается мезодиэнцефальными дофаминергическими проекциями в орбитофронтальную кору (Howard & Kahnt, 2018).

Повторение опыта любопытства и удовольствия/интереса при взаимодействии с конкретной темой (например, футбол или живопись) повышает ожидаемую приятность результатов поиска знаний, связанных с этой темой, и, как полагают, способствует развитию индивидуальных интересов, как предполагает четырехфазная модель развития интереса (Hidi & Renninger, 2006).

Предыдущие исследования показали, что если людей побуждают делать прогноз относительно знаний (см. пункт 8 на Рис. 3), любопытство усиливается (Brod & Breitwieser, 2019). Возможно, это происходит потому, что прогнозирование еще не полученного знания добавляет больше личной релевантности процессу оценки («был ли мой догадка верной?»), тем самым усиливая любопытство.

Аналогично, выбор между двумя лотереями усиливал самоотчетное любопытство (Romero Verdugo et al., 2023). Такие результаты трудно объяснить без учета оценки релевантности.

Неудовлетворенное любопытство и тревога

В случаях, когда доступ к вызывающему любопытство знанию невозможен (например, отсутствие ресурсов, отсутствие научных открытий по теме, навязчивая реклама, вызывающая любопытство, клиффхэнгеры в фильмах с продолжениями), любопытство может остаться неудовлетворенным (см. пункт 10).

Некоторые исследования показали, что неудовлетворенное любопытство вызывает другие виды поискового поведения (например, поиск пищи) (Wang & Huang, 2018; Wang et al., 2019; Wiggin et al., 2019).

В ситуациях, когда фокусом являются знания, а другие вознаграждения недоступны (например, в классе), индивид может испытывать эпистемическое замешательство (epistemic confusion) и эпистемическую фрустрацию (epistemic frustration).

Любопытство усиливает внимание (Baranes et al., 2015) и память (Brod & Breitwieser, 2019; Duan et al., 2020; Fastrich et al., 2018; Galli et al., 2018; Gruber et al., 2014; Kang et al., 2009; Ligneul et al., 2018; Marvin & Shohamy, 2016; Stare et al., 2018; см. пункт 10), что положительно влияет на приобретение и усвоение знаний (пункт 4) и даже улучшает память на случайные стимулы (Gruber et al., 2014, хотя это улучшение может быть ограниченным, см. Keller et al., 2024).

Иногда информационные пробелы вызывают тревогу (point 11 of Fig. 3).

Воспринимаемый потенциал преодоления является ключевым фактором в возникновении тревоги вместо любопытства (см. пункт 11). Предполагается, что миндалевидное тело является ключевой областью, связанной как с положительными, так и с отрицательными эмоциями, из-за его ключевой роли в оценке релевантности заботы (concern relevance) (см. Cunningham & Brosch, 2012; Sander et al., 2003; Murray et al., 2023), которая может привести либо к тревоге и избеганию знаний, либо к любопытству и поиску знаний.

Будущие направления исследований

Представленная модель направлена на усиление последовательного междисциплинарного сотрудничества в изучении любопытства путем объединения теорий информационного пробела, эмоций и предвкушения вознаграждения, демонстрируя ключевые совместимости между этими подходами (не отрицая различий между ними).

В частности, включение процессов оценки в основу модели привносит дополнительную ценность предыдущим теориям, объясняя:

  • Почему не все темы с информационными пробелами вызывают любопытство.
  • Почему прогнозы относительно знаний усиливают любопытство.
  • Учитывает неудовлетворенное любопытство.
  • Предоставляет проверяемые гипотезы для профиля оценки любопытства.

Эту модель можно проверить путем манипулирования оценками информационного пробела, как они определены в Компонентной модели процесса (см. Рис. 4 для точных прогнозов).

Ключевое утверждение IAMEC относительно фазы вызывания заключается в том, что вызывающие любопытство неинструментальные информационные пробелы имеют специфический профиль оценки, в основном характеризующийся высокой релевантностью и высоким потенциалом преодоления, основанный на предыдущих выводах (см. пункт 2 на Рис. 3 и Рис. 4).

Чтобы фальсифицировать эту модель, достаточно найти случаи, когда эпистемическое любопытство вызывается информационными пробелами с низкой релевантностью и низким потенциалом преодоления.

Кроме того, модель может быть опровергнута, если будет показано, что люди избегают будущего исследования тем с положительной аффективной ошибкой прогнозирования (т.е. случаях, когда фактическое удовольствие от заполнения информационного пробела выше ожидаемой приятности).

Например, задачи с двумя «бандитами» (two-armed bandits) могут быть адаптированы для создания тем с положительными или отрицательными аффективными ошибками прогнозирования, используя проверенные наборы данных викторин (см. Fastrich et al., 2018 для базы данных).

Наш психологический и нейробиологический подход может быть дополнен вычислительными моделями эпистемического любопытства (Dubey & Griffiths, 2020; Gottlieb & Oudeyer, 2018; Poli et al., 2024).

Два основных подхода доминируют в этой литературе для объяснения поведения, обусловленного любопытством:

  • Гипотеза прогресса обучения (learning progress hypothesis) (Oudeyer et al., 2016; Poli et al., 2022)
  • Перспектива активного вывода (active inference perspective) (Friston et al., 2015, 2017; Kiverstein et al., 2019; Schwartenbeck et al., 2013, 2019; Ueltzhöffer, 2018)

Такие подходы к любопытству полезны для производительности синтетических агентов (Dubey & Griffiths, 2020) и также могут принести пользу для вычислительного моделирования IAMEC.

Наконец, до сих пор неясно, как эта модель эпистемического любопытства применима к другим типам любопытства: будущие разработки должны быть сосредоточены на тестировании применимости этой модели, например, к перцептивному любопытству (perceptual curiosity), социальному любопытству (social curiosity) и мрачному любопытству (morbid curiosity).

Заключение

В этой статье мы стремились представить интеграцию множества современных моделей любопытства. В частности, мы представили обзор старых и современных концепций любопытства и синтезировали их в одну единую модель – интегративную модель оценки эпистемического любопытства, которая объясняет широкий спектр результатов исследований любопытства.

Интегративная модель любопытства предполагает, что эпистемическое любопытство вызывается специфическим паттерном процессов оценки, опирается на контур вознаграждения, функционирует как механизм предвкушения вознаграждения, может быть концептуально связана с компонентами вознаграждения «желание» (wanting) и «нравится» (liking), и усиливает внимание, память и обучение.

Природа любопытства кажется согласной с очень тесным взаимодействием вознаграждения и эмоций (Emanuel & Eldar, 2023; Sander & Nummenmaa, 2021; Vollberg & Sander, 2024), и мы считаем, что этот фреймворк только способствует интегративным усилиям в науках об эмоциях.

Короткие версии статей можно найти в телеграм-канале.

Посмотреть канал
Кликните еще раз для перехода

Ринзасип с витамином С: порошок от гриппа и простуды | Аптек...

Ринзасип с витамином С – эффективное средство для борьбы с симптомами простуды и гриппа. Снимает жар...

Бинт Intex компрессионный 3м x 8см с застежками

Эластичный компрессионный бинт Intex 3,0 м x 8 см с удобными застежками предназначен для профилактик...

Тенотен таблетки №40 для снижения тревожности

Тенотен таблетки для рассасывания №40 – лекарственное средство в удобной форме, предназначенное для ...

Троксевазин гель 2% 40 г от варикоза и усталости ног

Троксевазин гель 2% 40 г — средство для снижения отёков, тяжести и боли в ногах при варикозной болез...

Стик для губ La Roche-Posay Nutritic Levres - уход за сухими...

Лечебный стик для губ La Roche-Posay Nutritic Levres интенсивно восстанавливает сухую и потрескавшую...

Аромалампа Стикс Венеция №1 - керамическая для дома и офиса

Керамическая аромалампа Стикс Венеция №1 создает уютную атмосферу дома или в офисе за несколько мину...