
Интересное сегодня
Связь между кровным родством, исходами беременности и смертн...
Введение Брак между кровными родственниками и его влияние на исходы беременности и детскую смертност...
Сравнение эмоциональных структур человека и ИИ: как мультимо...
Введение Последние исследования выявили, что человеческие эмоции обладают исключительно сложной и вы...
Как свойства социальных сетей влияют на продуктивность в вир...
Введение Команды — это социальные единицы, созданные для координации индивидуальных усилий в достиже...
Влияние COVID-19 на онлайн-терапию для родителей: сравнение ...
Введение В декабре 2019 года Всемирная организация здравоохранения (ВОЗ) объявила пандемию COVID-19 ...
Психосоциальное воздействие рака: позитивные и негативные по...
Введение в психосоциальное воздействие рака С развитием методов лечения рака многие виды онкологичес...
Как физическая активность влияет на одиночество и депрессию ...
Депрессия и одиночество среди пожилых людейДепрессия у пожилых людей остается серьезной проблемой об...
Введение
Насилие детей в отношении родителей (Child-to-Parent Violence, CPV) охватывает широкий спектр поведенческих проявлений — вербальных, физических, финансовых или эмоциональных — посредством которых дети устанавливают контроль и доминирование над родителями, часто вызывая значительный семейный дистресс [19, 27]. Несмотря на растущее признание проблемы, CPV не имеет универсального определения, что осложняет исследовательские усилия, разработку стратегий вмешательства и политики во всем мире [27]. Разнообразие определений приводит к divergent findings (различным результатам) в исследованиях, подчеркивая необходимость стандартизированных инструментов измерения и более четких концептуальных framework (рамок).
Операционное определение CPV в иранском контексте
Насилие детей в отношении родителей (CPV) определяется как любое умышленное физическое, психологическое или финансовое поведение ребенка или подростка, направленное на родителей или опекунов, которое причиняет вред или устанавливает контроль над ними [15, 32]. Это определение отражает уникальные культурные и социальные динамики иранских семей, где сильно подчеркиваются родительский авторитет, сыновний долг и семейные power structures (структуры власти) [1, 4]. CPV в Иране включает эмоциональное, экономическое и физическое насилие и находится под влиянием продолжающихся социальных изменений, increased access (возросшего доступа) молодежи к ресурсам и технологиям, а также evolving (эволюционирующих) семейных ролей. Признание этих факторов необходимо для точной оценки CPV и адаптации инструментов измерения к иранскому культурному контексту [28].
Глобальная и местная статистика CPV
В последние годы исследования из Великобритании предлагают ценные insights (инсайты) относительно распространенности и воздействия CPV. Например, полицейская статистика указывает, что примерно 89% жертв CPV — родители, причем около 43% случаев остаются незарегистрированными из-за стыда, страха осуждения или других социальных факторов [19]. Широкая концепция CPV признает, что этот тип семейного насилия часто involves (вовлекает) детей и подростков, которые сами подвергались травме и насилию со стороны родителей [27]. Недавние иранские исследования reveal (выявляют) высокие уровни домашнего насилия и жестокого обращения с детьми (4,5%–91,6% в случаях физического насилия, эмоционального насилия и neglect (безнадзорности)), тесно связанные с насилием детей в отношении родителей (CPV). Однако specific data (специфические данные) о распространенности CPV в Иране scarce (скудны), что подчеркивает необходимость дальнейших исследований. Этот gap (пробел) поддерживает культурную адаптацию опросника CPV для лучшего отражения иранской семейной динамики и обеспечения более точной оценки [31]. Такое underreporting (недостаточное сообщение) подчеркивает важность разработки чувствительных и context-specific (контекстно-специфичных) инструментов оценки, способных capture (охватить) истинный масштаб проблемы.
Последствия нерешенного CPV
Последствия нерешенного CPV могут быть profound (глубокими) и long-lasting (долгосрочными), затрагивая родителей, детей и более широкие сообщества. Долгосрочные психологические, социальные и поведенческие проблемы могут persist (сохраняться) на разных этапах жизни, подчеркивая важность раннего выявления и культурно релевантных вмешательств [19]. По мере expansion (расширения) corpus (корпуса) исследований становится все более ясно, что эффективные стратегии должны учитывать diverse (разнообразные) семейные структуры и культурные контексты.
Особенности иранского контекста
В Иране домашнее насилие — включая межродительское насилие — prevalent (распространено) [23, 30, 32], однако CPV остается относительно малоизученной областью. Недавние иранские исследования highlighted (подчеркнули) значительное влияние культурных, социальных и экономических факторов на динамику домашнего насилия в иранских семьях. Например, качественные исследования demonstrated (продемонстрировали), что indigenous (автохтонные) культурные ценности и семейные структуры играют crucial (ключевую) роль в формировании как возникновения, так и восприятия семейного насилия [15].
Кроме того, systematic review study (систематическое обзорное исследование) указывает на notably high (заметно высокую) распространенность домашнего насилия в Иране, подчеркивая urgent need (насущную необходимость) культурно чувствительных инструментов оценки, tailored (адаптированных) к местному контексту [16]. Эти findings (выводы) в совокупности подчеркивают важность адаптации инструментов, таких как Опросник насилия детей в отношении родителей, для отражения уникальных культурных и семейных характеристик иранского населения.
Культурные барьеры и теоретические основы
Насилие детей в отношении родителей редко обсуждается в качественных исследованиях иранской семейной динамики. Поскольку cultural norms (культурные нормы), укорененные в сильных семейных иерархиях и социальных стигмах, часто discourage (отпугивают) жертв от раскрытия такого насилия из-за страхов социального осуждения или legal repercussions (правовых последствий) [28]. Теория социального научения Бандуры [3] остается фундаментальной, подчеркивая, что дети часто model (моделируют) агрессивное поведение, observed (наблюдаемое) в семейной среде, что поддерживается иранскими исследованиями, связывающими родительское насилие и детскую агрессию [28]. Их прямое влияние на поведение раскрытия остается недостаточно изученным эмпирически. Поэтому мы подчеркиваем необходимость будущих исследований для тщательного изучения того, как эти социальные нормы формируют семейную коммуникацию и patterns (модели) отчетности в контексте CPV. Этот cautious approach (осторожный подход) избегает cultural stereotyping (культурного стереотипирования) и обеспечивает сбалансированное понимание сложного взаимодействия между культурными ценностями и раскрытием насилия в иранских семьях. Эти культурные и социальные барьеры accentuate (подчеркивают) необходимость культурно tailored (адаптированных) инструментов оценки, которые resonate (резонируют) с уникальной семейной динамикой Ирана.
Существующие инструменты измерения
Хотя существует несколько инструментов для измерения насилия детей в отношении родителей, таких как Сокращенный опросник агрессии детей в отношении родителей [8] и Шкала насилия детей в отношении родителей [12], многие primarily (в основном) полагаются на самоотчеты подростков или focus (фокусируются) на ограниченных измерениях насилия. В contrast (противоположность) этому, Опросник насилия детей в отношении родителей, версия для родителей (CPVQP), разработанный [13], уникально оценивает multiple forms (множественные формы) CPV — включая психологическое, физическое, финансовое насилие и поведение контроля — с перспективы родителей. Этот parental focus (родительский фокус) особенно pertinent (уместен) в культурных контекстах, подобных Ирану, где семейные иерархии и родительский авторитет significantly influence (значительно влияют) на раскрытие и восприятие насилия. robust psychometric properties (Надежные психометрические свойства) CPVQP и multidimensional approach (многомерный подход) делают его особенно подходящим для кросс-культурной адаптации и комплексной оценки.
Цели исследования
Учитывая эти advantages (преимущества) и потребность страны в точных, культурно чувствительных инструментах, это исследование aimed (ставило целью) адаптировать и валидировать персидскую версию CPVQP. Используя этот инструмент, мы стремились enable (обеспечить) более точную оценку CPV в Иране, reduce (снизить) культурные барьеры для отчетности и contribute (внести вклад) в evidence-based (основанные на доказательствах) стратегии вмешательства, aligned (согласованные) как с местными потребностями, так и с глобальными целями защиты детей.
Методы
Это перекрестное описательное исследование разработало и валидировало персидский CPVQP. Статистическая population (популяция) включала родителей детей в возрасте 6–18 лет, обучающихся в иранских государственных и частных школах. Выборка из 3721 родителя была отобрана через convenience sampling (удобную выборку) через виртуальную платформу SHAD, широко используемое образовательное приложение в Иране. Сбор данных происходил между декабрем 2021 года и мартом 2022 года. Из-за ограничений COVID-19 и отсутствия доступа к личной выборке был выбран convenience sampling (метод удобной выборки). Хотя этот метод ограничивает обобщаемость и может introduce (вносить) selection bias (смещение отбора), были приложены усилия для привлечения участников из разнообразных географических и социально-экономических background (сред) для улучшения репрезентативности.
Критерии включения: наличие ребенка в дошкольном или школьном возрасте, доступ в интернет и членство в SHAD. Анкеты administrated (администрировались) электронно и анонимно родителям, которые предоставляли информированное электронное согласие добровольно. Хотя контролировать присутствие детей во время заполнения анкеты в онлайн-среде было невозможно, родителей encouraged (поощряли) завершить опрос в частной и спокойной обстановке.
Для обеспечения качества данных неполные, недействительные и outlier responses (выбросы) были идентифицированы и исключены. Подлинность данных поддерживалась сбором ответов только с проверенных аккаунтов SHAD и проверкой consistency (последовательности) данных.
Демографический чек-лист
Собранные данные включали возраст ребенка и родителя, пол, образование, место жительства и экономический статус.
CPVQP
Инструмент состоял из 14 пунктов, оценивающих эмоциональное, вербальное, физическое и финансовое насилие за последний год, оцененных по 5-балльной шкале (0 = никогда до 4 = очень часто). Дополнительные 8 пунктов addressed (касались) причин агрессии (инструментальной или реактивной) по 4-балльной шкале, заполнялись только если агрессия сообщалась [13].
Реализация
CPVQP был переведен following (следуя) протоколу IQOLA, включающему прямой и обратный перевод для обеспечения культурной релевантности. Лицевая и содержательная валидность evaluated (оценивались) родителями и экспертами в области социальной работы, психологии и семейного консультирования, с revisions (пересмотрами) на основе feedback (обратной связи). Количественные индексы валидности включали Content Validity Ratio (CVR) (Коэффициент валидности содержания) 0,87, Scale-level Content Validity Index (SCVI) (Индекс валидности содержания на уровне шкалы) 0,98 и CVI/UA 0,85, с учетом chance agreement (случайного согласия) в расчетах.
Пилотное исследование с 14 родителями оценило test–retest reliability (надежность тест-ретест) за две недели. Исследование было одобрено Комитетом по этике Университета медицинских наук Мешхеда (IR.MUMS.FHMPM.REC.1400.052).
Анализ
Надежность оценивалась с использованием альфа Кронбаха и intraclass correlation coefficient (ICC) (коэффициента внутриклассовой корреляции). Конструктная валидность assessed (оценивалась) через exploratory factor analysis (EFA) (эксплораторный факторный анализ) с Promax rotation (вращением) с использованием SPSS24 и confirmatory factor analysis (CFA) (конфирматорный факторный анализ) с использованием AMOS18. Набор данных был случайно разделен для EFA (для исследования факторной структуры) и CFA (для подтверждения теоретического соответствия). Демографические анализы проводились с использованием SPSS24.
Результаты
Демография
Из 3721 родителя 74,5% были матерями, и 24,5% — отцами (средний возраст = 39,14, SD = 7,76). Средний возраст детей составил 11,52 (SD = 3,96). Средний балл насилия у мальчиков (24,30, SD = 8,57) был выше, чем у девочек (23,14, SD = 7,69). Баллы насилия были выше против матерей (23,98, SD = 8,09), чем против отцов (22,79, SD = 8,18).
Распространенность
Распространенность CPV составила 22,9% (n = 852). Эмоциональное насилие было наиболее распространенным (50,5%, n = 1880), за ним следовали вербальное (17,8%, n = 662), физическое (10,6%, n = 395) и финансовое (4,1%, n = 153) насилие (Таблица 1). Мальчики показали более высокие rates (уровни) CPV (25%), чем девочки (21,1%). Насилие было более частым против матерей (24,2%), чем против отцов (19,2%). Дети в возрасте 6–8 лет (29,1%) и из семей с низким доходом (41,5%) или неполных семей (30,4%) сообщили о более высоком CPV.
Надежность
Персидский CPVQP показал excellent reliability (отличную надежность) (альфа Кронбаха = 0,889, ICC = 0,845). Надежность подшкал была высокой, за исключением финансового насилия (альфа = 0,771, ICC = 0,775), что указывает на умеренную надежность (Таблица 2).
Конструктная валидность
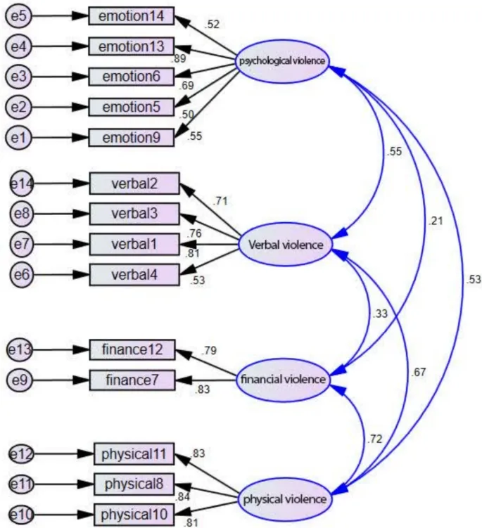
EFA (KMO = 0,761, тест Бартлетта p = 0,001) идентифицировал четыре фактора: эмоциональное, вербальное, финансовое и физическое насилие, объясняющие 64,50% дисперсии (собственные значения = 4,52, 1,78, 1,48, 1,23) (Таблица 3).
CFA показал reasonable fit (разумное соответствие): χ2 = 141,82 (df = 71, p < 0,001), χ2/df = 1,997, RMSEA = 0,098, GFI = 0,834, CFI = 0,888, NFI = 0,804. Пограничные индексы соответствия suggest (предполагают) потенциальные refinements (уточнения) (Рис. 1, 2).
Обсуждение
Это исследование перевело и психометрически валидировало персидскую версию Опросника насилия детей в отношении родителей, версия для родителей (CPVQP), первоначально разработанного Контрерасом и др. [13], и изучило распространенность насилия детей в отношении родителей (CPV) в Иране. Персидский CPVQP сохранил все 14 оригинальных пунктов, однако exploratory factor analysis (EFA) (эксплораторный факторный анализ) revealed (выявил) четыре distinct (отличных) подшкалы: эмоциональное, вербальное, финансовое и физическое насилие, отличающиеся от оригинальных подшкал психологического, физического, финансового насилия и контроля. Это divergence (расхождение) likely (вероятно) отражает уникальный культурный контекст Ирана, где эмоциональное насилие emerged (проявилось) как четко distinct (отличное) измерение.
Распространенность и культурные особенности
Распространенность CPV в Иране составила 22,9%, причем эмоциональное насилие было наиболее prevalent (распространенным) подтипом (50,5%), что согласуется с глобальными показателями распространенности 45–65% [11, 20]. Распространенность физического насилия (10,6%) также aligns (соответствует) международным оценкам, ranging (колеблющимся) от 4,6 до 21% [9, 10, 20]. Общая более низкая распространенность в Иране по сравнению с global averages (глобальными средними показателями) (30–50%) может отражать глубоко укорененное культурное почитание родителей, несмотря на increased (возросшие) уровни CPV, связанные с экономическими трудностями и семьями с одним родителем. Эти findings (выводы) подчеркивают важность помещения CPV в контекст коллективистских семейных структур, распространенных в Иране, где сыновняя почтительность и религиозные нормы heavily influence (сильно влияют) как на выражение, так и на отчетность о насилии.
Культурные и экономические факторы
Культурные факторы, включая бедность, межродительское насилие и disciplinary norms (дисциплинарные нормы), которые tolerate (терпят) насилие как метод разрешения конфликтов, likely contribute (вероятно, способствуют) распространенности CPV в Иране [21]. Дополнительные challenges (вызовы), такие как generational divides (генерационные разрывы) и растущее использование технологий, могут exacerbate (обострять) семейные tensions (напряжения) и, thus (следовательно), уровни CPV. В то время как предыдущие иранские исследования primarily emphasized (в основном подчеркивали) психологическое и вербальное насилие [25], наше исследование highlights (выделяет) эмоциональное насилие как distinct (отдельную) и pervasive (распространенную) форму, возможно, из-за specific design focus (специфического фокуса дизайна) CPVQP. Недавние иранские исследования corroborate (подтверждают) высокую распространенность жестокого обращения с детьми, связанную с socioeconomic struggles (социально-экономическими трудностями), культурными нормами и семейными факторами, такими как родительская зависимость и бедность [18, 22, 24]. Эти findings (выводы) подчеркивают critical role (критическую роль) культурно специфической семейной динамики и социальной стигмы в формировании как возникновения CPV, так и отчетности, таким образом enhancing (у enhancing) культурную валидность и применимость CPVQP в Иране.
Теоретические основы
Глубокое влияние культурных норм и экономических трудностей на CPV further supported (далее поддерживается) недавними исследованиями, revealing (выявляющими), как традиционные взгляды на родительский авторитет и социальная стигма могут suppress (подавлять) отчетность и impede (препятствовать) эффективному вмешательству. Модели семейного стресса, контекстуализированные местными финансовыми pressure (давлениями) и межпоколенческими конфликтами, contribute substantially (вносят существенный вклад) в распространенность CPV. Поэтому эффективные вмешательства в Иране должны integrate (интегрировать) культурно чувствительные программы консультирования и политические инициативы, aimed at (направленные на) снижение экономических стрессоров и promotion (продвижение) семейной сплоченности [14].
Факторная структура и методологические аспекты
Примечательно, что факторный анализ идентифицировал эмоциональное насилие как distinct (отдельную) подшкалу в персидской версии, в отличие от оригинального инструмента. Это unique emergence (уникальное проявление) likely reflects (вероятно отражает) культурно специфические manifestations (проявления) CPV в Иране, где нормы, подчеркивающие эмоциональную сдержанность и косвенное выражение конфликта, render (делают) эмоциональное насилие более salient (заметным) и identifiable (идентифицируемым) измерением [29]. Несмотря на rigorous backtranslation (тщательный обратный перевод) для обеспечения лингвистической точности, subtle language nuances (тонкие языковые нюансы) также могут влиять на эти факторные различия. Кроме того, convenience sampling (удобная выборка) может contribute (способствовать) этому расхождению; будущие исследования с использованием diverse samples (разнообразных выборок) и mixed-method designs (смешанных методов) могли бы прояснить, stem from (проистекают ли) эти различия из культурных факторов или methodological artifacts (методологических артефактов).
Гендерные различия и теоретические рамки
В соответствии с глобальными findings (выводами) [20, 26], насилие против матерей (24,2%) было более распространенным, чем против отцов (19,2%). Для углубления теоретической основы мы integrated (интегрировали) established (установленные) психологические и социологические framework (рамки) для elucidate (прояснения) сложной динамики, лежащей в основе CPV. Теория социального научения Бандуры [3] предполагает, что дети имитируют observed behaviors (наблюдаемое поведение), и материнские caregiving roles (роли по уходу) могут увеличивать их exposure (подверженность) CPV. Кроме того, культурные нормы и ценности, как компоненты macrosystem (макросистемы), формируют семейную динамику и родительский авторитет, relevant to (релевантные) CPV в Иране. Теория экологических систем Бронфенбреннера [7] frames ( framing) человеческое развитие как формируемое ongoing interactions (постоянными взаимодействиями) между individuals (индивидуумами) и multiple environmental layers (множественными слоями окружающей среды), от непосредственной семьи до более широких societal influences (общественных влияний). Родительское насилие возникает из interplay (взаимодействия) индивидуальных и социальных факторов, включая семейную динамику, личные черты, history (историю) семейного насилия, культурные ценности и societal norms (общественные нормы), связанные с мужским авторитетом. Некоторые теории социального научения также suggest (предполагают), что родительское насилие может функционировать как coping mechanism (механизм совладания) в ответ на severe familial problems (серьезные семейные проблемы) [6]. Эта integrated biopsychosocial framework (интегрированная биопсихосоциальная рамка) предлагает nuanced understanding (нюансированное понимание) распространенности и выражений CPV в Иране, выходя beyond (за пределы) описательной статистики для анализа underlying mechanisms (лежащих в основе механизмов) [2, 7].
Гендерные patterns (модели)
Гендерные различия наблюдались, причем мальчики проявляли более высокое вербальное и физическое насилие, чем девочки, что согласуется с исследованиями, linking (связывающими) мужскую агрессию с gender role expectations (ожиданиями гендерных ролей) [5, 17]. Однако conflicting evidence (противоречивые доказательства) suggest (предполагают), что девочки могут engage more (больше вовлекаться) в вербальное насилие [9, 10], указывая, что гендерные patterns (модели) в CPV могут быть context-dependent (зависящими от контекста).
Психометрические ассоциации
Наконец, относительно психометрических ассоциаций CPVQ с другими конструктами, предыдущие исследования показали significant correlations (значительные корреляции) с measures (мерами) семейной дисфункции, проблем поведения ребенка и родительского стресса [9, 10, 13]. Хотя наше исследование focused (фокусировалось) на валидации и распространенности, будущие исследования должны systematically explore (систематически исследовать) эти корреляции в иранских популяциях для обогащения понимания multifaceted nature (многогранной природы) CPV.
В summary (суммируя), это исследование вносит культурно валидированный инструмент и важные эпидемиологические insights (инсайты), highlighting (выделяя) уникальные социокультурные факторы, влияющие на CPV в Иране. Эти findings (выводы) critical (критически важны) для клиницистов, политиков и исследователей, aiming (стремящихся) разработать культурно чувствительные программы prevention (профилактики) и вмешательства, tailored (адаптированные) к этому контексту.
Ограничения
Одним ограничением этого исследования является использование convenience sampling (удобной выборки), что может ограничить обобщаемость findings (выводов) из-за потенциального selection bias (смещения отбора). Поскольку участники не были случайно selected (отобраны), определенные подгруппы могут быть under or overrepresented (недо- или перепредставлены). Несмотря на это, convenience sampling был выбран для его practicality (практичности) в этом exploratory study (исследовательском исследовании). Поэтому результаты следует интерпретировать с осторожностью. Это исследование employed (использовало) convenience sampling, ограниченный родителями с доступом в интернет, что может introduce (вносить) selection bias и reduce (снижать) обобщаемость findings (выводов) на менее connected (подключенные) или сельские популяции. Кроме того, культурная стигма, окружающая насилие детей в отношении родителей в Иране, likely contributed (вероятно, способствовала) underreporting (недостаточной отчетности), потенциально приводя к underestimated (заниженным) показателям распространенности. Конфирматорный факторный анализ revealed (выявил) пограничные индексы соответствия (например, GFI = 0,834), указывая, что модель измерения could benefit from (могла бы benefit от) дальнейшего refinement (уточнения) и валидации в diverse (разнообразных) иранских выборках. Будущие исследования должны consider and investigate (рассматривать и исследовать) влияние культурной стигмы на поведение отчетности с использованием mixed-method designs (смешанных методов). Вероятностные методы выборки, include (включать) недостаточно представленные группы, и explore (исследовать) качественные подходы для лучшего capture (захвата) культурно чувствительных аспектов CPV и Employ (Использовать) стратифицированную или случайную выборку для улучшения репрезентативности across different regions and socioeconomic groups (в разных регионах и социально-экономических группах) в Иране. Более того, longitudinal studies (лонгитюдные исследования) и вмешательства, targeting (направленные на) группы высокого риска (например, семьи с низким доходом), необходимы. Исследование роли технологий в CPV могло бы further contextualize (дальше контекстуализировать) выводы.
Заключение
Персидский Опросник насилия детей в отношении родителей (CPVQP) демонстрирует strong validity and reliability (сильную валидность и надежность), делая его хорошо подходящим для оценки насилия детей в отношении родителей (CPV) в Иране. Психометрические evaluations (оценки) подтвердили четырехфакторную структуру (эмоциональное, вербальное, финансовое, физическое насилие), которая культурно relevant (релевантна) иранскому контексту. Хотя фактор финансового насилия exhibits (проявляет) умеренную надежность (альфа = 0,588), общая шкала performs excellently (выполняет отлично) (альфа = 0,999, ICC = 0,998). Состоящий из 14 пунктов, он concise (краток), user-friendly (удобен для пользователя) и quick to administer (быстр в администрировании), rendering (делая) его ideal (идеальным) как для исследований, так и для клинических применений.
Распространенность CPV в Иране сообщается как 22,9%, что ниже global average (глобального среднего) 30–50%, likely reflecting (вероятно отражая) глубокое уважение к родителям в иранских семьях. Эмоциональное насилие является наиболее распространенной формой на уровне 50,5%, указывая на потенциальные проблемы within vulnerable groups (внутри уязвимых групп), таких как семьи с низким доходом или неполные семьи. CPVQP facilitates (способствует) развитию культурно tailored (адаптированных) вмешательств, поддерживая социальных работников, горячие линии (такие как иранская 123), и консультантов в mitigating (смягчении) долгосрочных последствий CPV. Будущие исследования должны focus on (фокусироваться на) отслеживании trends (тенденций) и оценке эффективности вмешательств, aligning (согласуясь) с глобальными усилиями по защите детей при уважении культурного контекста Ирана.