
Интересное сегодня
Преимущество правого поля зрения в дискриминации ориентации ...
Зрительная информация не обрабатывается равномерно по всему полю зрения. В последние годы было замеч...
Почему возрастает число инцеллов: личные качества и романтич...
Введение В последнее время наблюдается увеличение числа людей, которые не могут найти романтического...
Влияние плацебо на эмоциональную обработку и когнитивный кон...
Введение Существует продолжающаяся дискуссия о влиянии ожиданий пациентов на эффективность лечения а...
Как обучение восприятию влияет на микросаккады: скорость и н...
Введение в исследование микросаккад и перцептивного обучения Микросаккады представляют собой непреры...
Профили выгорания и ресурсов на работе: анализ для предотвра...
Введение Мир труда непрерывно развивается, и последние годы отмечены беспрецедентными изменениями. П...
Личностные черты и их корреляция с поведением у макак-боннет...
Введение Исследование личностных черт у приматов набирает популярность. Личностные черты определяютс...
Введение
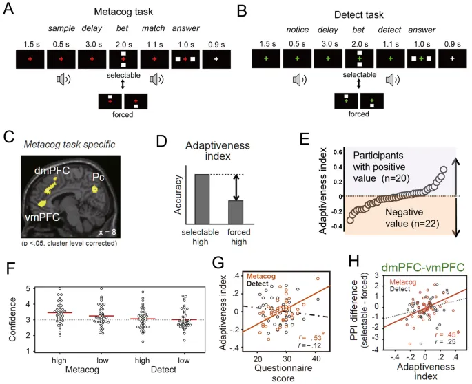
Метакогниция — это способность оценивать собственные когнитивные состояния, такие как уверенность, и адаптивно контролировать поведение на основе этой информации. Эта способность позволяет нам предсказуемо управлять действиями даже без внешней обратной связи. Предыдущие исследования предполагают, что метакогниция задействует широкую сеть мозговых структур, однако механизмы эффективной связности внутри этой сети остаются малоизученными.
Роль медиальной префронтальной коры
Медиальная префронтальная кора (mPFC) играет ключевую роль в метакогнитивных процессах. Вентральная часть (vmPFC) связана с самореференциальными процессами и оценкой уверенности, тогда как дорсальная часть (dmPFC) участвует в когнитивном контроле и принятии решений. Гипотеза «Динамической фильтрации» (Dynamic Filtering Theory) предполагает, что префронтальная кора иерархически контролирует задние корковые области, модулируя их активность.
Методы
В исследовании использовались данные фМРТ 42 участников, выполнявших задачу на оценку уверенности в памяти (Metacog task) и контрольную задачу (Detect task). Для анализа эффективной связности применялось динамическое каузальное моделирование (DCM), позволяющее оценить направленное влияние одной мозговой области на другую.
Ключевые этапы анализа
- Выделение регионов интереса: vmPFC, dmPFC, прекунеус (Pc), зрительная кора (VA).
- Построение моделей эффективной связности для условий с выбором ставок на основе уверенности.
- Сравнение групп участников с высоким и низким индексом адаптивности (успешности использования уверенности).
Результаты
Модуляция связности в mPFC
Обнаружена отрицательная модуляция эффективной связности от vmPFC к dmPFC в условиях, требующих метакогнитивного контроля. Это свидетельствует о том, что повышение активности vmPFC (связанное с уверенностью) снижает активность dmPFC, что может облегчать принятие решений при высокой уверенности.
«Участники с высоким индексом адаптивности демонстрировали более выраженную модуляцию связности, что подчеркивает роль vmPFC в успешном метакогнитивном контроле».
Индивидуальные различия
Участники, эффективно использовавшие уверенность, имели слабую исходную связность между dmPFC и vmPFC, но сильную модуляцию во время задачи. Напротив, у менее успешных участников наблюдалась обратная картина.
Обсуждение
Результаты поддерживают гипотезу иерархической организации метакогнитивных сетей, где vmPFC передает информацию об уверенности в dmPFC для принятия решений. Отрицательная модуляция может отражать снижение когнитивного конфликта при высокой уверенности.
Ограничения
- Фиксированное вознаграждение могло снизить мотивацию участников.
- DCM-анализ ограничен предположениями о выбранных регионах интереса.
Заключение
Исследование впервые демонстрирует направленную связность между vmPFC и dmPFC при метакогнитивном контроле, что расширяет понимание нейронных основ уверенности и принятия решений.