
Интересное сегодня
Терапевтическая фотография для улучшения благополучия аутичн...
Терапевтическая фотография показывает перспективы для улучшения благополучия аутичной молодежи Все ...
Влияние посттравматического стрессового расстройства на эпил...
Введение Посттравматическое стрессовое расстройство (ПТСР) чаще встречается у пациентов с другорезис...
Ошибка в отношениях: Чего не следует просить у партнера
Введение Как терапевт по отношениям, я часто наблюдаю, что центральной темой в отношениях является л...
Как здоровье мозга влияет на стресс, общение и образ жизни
Почему здоровье мозга важно для борьбы со стрессом и общения Чувство перегруженности из-за ежедневно...
Поведение собак с короткой мордой: влияние генетики и воспит...
Поведение собак с короткой мордой: мифы и реальность Породы собак с укороченной мордой, такие как мо...
Влияние воспаления на депрессию: новые перспективы данными и...
Введение В течение многих десятилетий мы слышали, что депрессия связана с дисбалансом нейромедиаторо...
Введение в изучение любопытства у приматов
Хотя новые объекты и ситуации редко встречаются в нетронутых естественных местообитаниях, там, где они возникают, они могут предоставить важные возможности для обучения. Столкновение и реакция на новые объекты является, среди прочего, одним из основных путей, ведущих к инновациям. Реакции individuals на новые объекты отражают их поведенческие disposition и показывают, насколько хорошо они реализуют возможности обучения и насколько вероятно, что они совершат инновации.
Особи, которые более склонны взаимодействовать с новыми стимулами и исследовать их, и, следовательно, с большей вероятностью вовлекаются в возможности обучения, могут развивать адаптивные навыки и знания с более высокой скоростью, чем более нерешительные особи. Навыки и знания, полученные благодаря инновациям, могут повысить выживаемость и репродукцию особи, позволяя использовать новый ресурс или использовать текущий ресурс более эффективно. Поэтому то, насколько хорошо особи реализуют возможности обучения, может в конечном итоге повлиять на их приспособленность.
Элементы реакции на новизну
Реакция на новые стимулы включает два основных элемента: готовность взаимодействовать со стимулами (определяемую взаимодействием реакций на новизну) и средства, используемые для исследования стимулов (исследование). Реакции на новизну включают неофилию, то есть спонтанное влечение к новым стимулам, и неофобию, то есть спонтанное отвращение к ним. Исследование описывает интенсивность и разнообразие действий, используемых для сбора информации о стимуле посредством манипуляции, визуального examination или другого исследования.
Множество доказательств из различных таксонов suggests, что неофобия, неофилия и исследование являются разными механизмами, которые независимо регулируются и отбираются. Это означает, что одно животное, получив единственный новый стимул, может проявлять как неофильную реакцию (например, приближение к стимулу), так и неофобную реакцию (например, издание угрожающих vocalizations по отношению к стимулу) и может также исследовать стимул (например, визуальное исследование через пристальное looking или манипуляцию стимулом различными способами).
Методология исследования
Мы собрали данные на станции мониторинга Suaq Balimbing в Национальном парке Гунунг-Леусер в Южном Ачехе, Индонезия, в течение двух периодов исследования: с июня 2013 года по март 2014 года (первый период исследования) и с февраля 2019 года по март 2020 года (второй период исследования). Если особь участвовала в тестировании в течение обоих периодов исследования, в наш анализ включались только trials из первого периода исследования (то есть первого периода тестирования особи), поскольку именно тогда мы можем предположить, что испытательный аппарат (далее называемый "экспериментальный аппарат") был для них новым, и это позволяет избежать потенциально confounding эффектов многолетнего временного промежутка между trials.
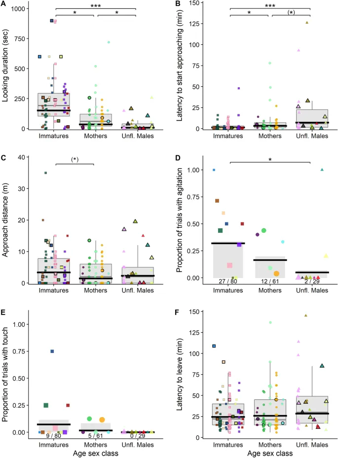
Мы провели в общей сложности 170 trials в течение первых периодов тестирования особей, с участием 23 focal особей, включая 10 неполовозрелых (в возрасте от 3 до 14 лет), 5 матерей и 8 самцов без flanges (т.е. взрослых самцов без вторичных половых characteristics). Все focal особи уже были habituated к человеческим наблюдателям в рамках long-term наблюдения за орангутанами на месте исследования. Каждая особь участвовала в 1–27 trials (в среднем = 7,4 trials на особь).
Переменные исследования
Чтобы количественно оценить реакции особей на аппарат, мы измерили 6 parameters, которые служили response variables в наших статистических моделях:
- Продолжительность looking: как мера визуального исследования, измеряемая количеством секунд, в течение которых focal смотрел на экспериментальный аппарат во время trial.
- Задержка approach: как мера неофилии, измеряемая временем между моментом, когда экспериментальный аппарат был установлен, и моментом, когда focal особь начала приближаться к нему.
- Дистанция approach: как мера неофилии, измеряемая расстоянием, на которое focal особь переместилась, чтобы приблизиться к экспериментальному аппарату, которая рассчитывалась путем вычитания самого близкого расстояния из начальной exposure distance.
- Возбуждение: как мера неофобии, измеряемая наличием поведенческих indicators возбуждения, а именно scratching, а также vocalizations "kiss squeak", "grumble", "grunt", "crying" и "grumph".
- Прикосновение: как мера исследования, измеряемая тем, прикасались ли focal особи к аппарату (или honeycombs, посредством прямого контакта тела или с помощью tools) или нет.
- Задержка до ухода из vicinity эксперимента: как мера неофобии, измеряемая временем между началом эксперимента и моментом, когда focal особь отступила на расстояние 30 м от экспериментального аппарата.
Результаты исследования
Это исследование aimed исследовать, как внутренние и внешние факторы влияют на любопытство, то есть реакции на новизну и исследовательские tendencies у диких орангутанов. В отличие от классических исследований реакций на новизну, мы полагались на натуралистический дизайн с использованием натуральных материалов. Наши результаты показали, что возраст, присутствие association partners, которые приближались к аппарату, и доступность пищи значительно влияли на уровни неофобии, неофилии и визуального исследования, проявляемые по отношению к новому экспериментальному аппарату. Однако в целом особи не решались напрямую взаимодействовать с аппаратом.
Возрастные различия в реакциях
Мы обнаружили, что неполовозрелые особи смотрели на экспериментальный аппарат значительно дольше, чем матери и самцы без flanges, и что матери смотрели на аппарат значительно дольше, чем самцы без flanges. Неполовозрелые особи имели значительно более короткие задержки приближения к экспериментальному аппарату, чем матери и самцы без flanges, и наблюдалась тенденция к тому, что матери приближались к аппарату быстрее, чем самцы без flanges. Также наблюдалась тенденция к тому, что неполовозрелые особи приближались ближе к экспериментальному аппарату, чем матери. Неполовозрелые особи также имели более высокую вероятность проявления признаков возбуждения во время экспериментальных trials по сравнению с самцами без flanges.
Влияние социальных факторов
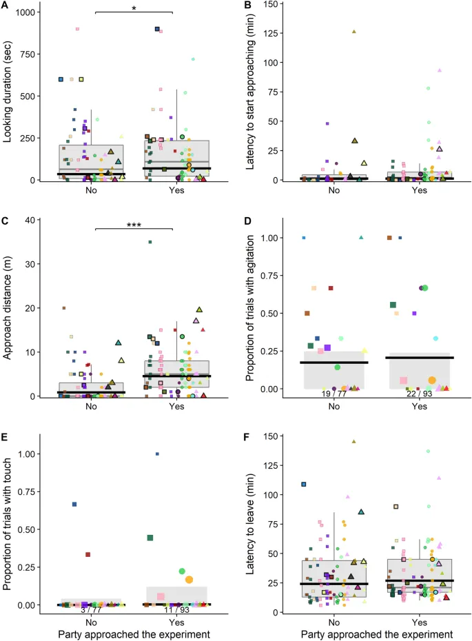
Присутствие association partners, которые приближались к аппарату, оказало значительное положительное влияние на продолжительность looking focal особей на экспериментальный аппарат. Особи приближались значительно ближе к экспериментальному аппарату, когда присутствовал party member, который также приближался к аппарату. Вероятность того, что focal особь проявит признаки возбуждения, не зависела от присутствия party members, которые приближались к аппарату.
Влияние доступности пищи
Доступность пищи в местообитании оказала значительное положительное влияние на продолжительность looking на экспериментальный аппарат. Наблюдалось положительное влияние доступности пищи на задержки приближения к экспериментальному аппарату. Доступность пищи в местообитании не повлияла на то, насколько близко особи приближались к экспериментальному аппарату, и не повлияла на вероятность того, что focal особь проявит признаки возбуждения во время экспериментального trial.
Обсуждение результатов
В целом мы обнаружили, что focal орангутаны проявляли интерес к экспериментальному аппарату, так как в большинстве trials они визуально исследовали (т.е. смотрели на) аппарат (68% всех trials) и приближались к аппарату (64% всех trials). Однако лишь в 8% всех trials особи прикасались к аппарату, что suggests, что они не решались взаимодействовать с аппаратом. Тот факт, что орангутаны в нашем исследовании использовали tools для взаимодействия с экспериментальным аппаратом, suggests, что focal особи воспринимали аппарат как новый объект и подчеркивает их нежелание физически взаимодействовать с ним.
Мы обнаружили, что неполовозрелые особи тратили значительно больше времени на визуальное исследование экспериментального аппарата, чем взрослые, и проявляли более высокие уровни неофилии (т.е. значительно более короткие задержки приближения и тенденцию к приближению на более близкие расстояния), чем взрослые. Это согласуется с findings об исследовательской tendency и неофилии у различных видов, tested в неволе и в дикой природе.
Эволюционные implications
Интересно и вопреки нашему initial prediction, наши findings показали, что дикие неполовозрелые орангутаны имеют более сильную неофобную реакцию на экспериментальный аппарат, чем взрослые, поскольку они с большей вероятностью проявляли признаки возбуждения во время экспериментальных trials. Если высокие уровни исследования и неофилии у неполовозрелых обеспечивают реализацию возможностей обучения, то высокие уровни неофобии могут защищать их от потенциальных опасностей во время этого процесса.
Что касается эффектов социальных факторов, мы обнаружили, что визуальное исследование и в некоторой степени неофилия (показанная дистанциями приближения, но не задержками приближения) увеличивались, когда присутствовал по крайней мере один association partner, который приближался к экспериментальному аппарату. Повышенные уровни неофилии через социальные эффекты согласуются с большим количеством findings across различных таксонов.
Что касается экологических эффектов, мы обнаружили, что высокая доступность пищи (и, следовательно, вероятно, высокие уровни энергии) коррелирует с increased визуальным исследованием экспериментального аппарата. Однако мы также обнаружили свидетельства lower уровней неофилии (показанных более длительными задержками приближения к экспериментальному аппарату), когда доступность пищи была высокой.
Заключение и выводы
Наши результаты позволяют предположить, что неполовозрелые дикие орангутаны являются неофильными и визуально исследуют новые стимулы дольше, чем взрослые. Они также более неофобны, что, вероятно, позволяет им безопасно изучать окружающую среду. Кроме того, response facilitation через conspecifics увеличивает визуальное исследование и неофилию у диких орангутанов, несмотря на их полу-одиночный образ жизни. Высокие уровни энергии приводят к increased инвестициям в получение информации о новом стимуле, но именно в периоды low энергии стимул действительно приближается, что затем позволяет провести potential последующее детальное исследование.
В целом, возрастные эффекты имели большие размеры эффекта на наши меры любопытства, чем эффекты association partners или доступности пищи. Другими словами, дикие орангутаны с наибольшей вероятностью реализуют возможности обучения, представленные новыми стимулами, когда они молоды, в то время как присутствие association partners, которые проявляют положительную реакцию на стимулы, и благоприятные экологические условия могут further увеличить их готовность делать это. Поэтому в эволюционном времени extended периоды незрелости, возможности полагаться на знания conspecifics и благоприятные экологические условия, вероятно, вызывают положительные реакции на новизну и, thus, potential высокие уровни innovativeness.