
Интересное сегодня
Влияние скорости ходьбы на контроль и принятие решений при в...
Введение Способность успешно выполнять одновременно две задачи, например, ходить и общаться по телеф...
Как детские травмы влияют на взрослую жизнь: роль защитных ф...
Влияние детских травм на взрослую жизнь Исследования показывают, что воздействие детских травм, таки...
Тип личности ESTJ: Характеристики, сильные и слабые стороны,...
Тип личности ESTJ: Кто это? ESTJ — это аббревиатура из индикатора типов Майерс-Бриггс (MBTI), котора...
Как хроническая боль и тревога влияют на принятие решений: о...
Введение в проблему хронической боли и принятия решений Более глубокое понимание поведенческих и ког...
Как мозг подростков принимает решения о еде и спорте: нейроб...
Введение: энергетический баланс и роль мозга Масса тела регулируется балансом потребления и расхода...
Механизмы абсолютного и относительного бинокулярного дисбала...
Введение Стереопсис — восприятие глубины за счёт обработки мозгом бинокулярного дисбаланса — активно...
Введение и обоснование
Распространенность расстройств пищевого поведения (РПП) среди коренных народов Австралии — аборигенов и жителей островов Торресова пролива (далее — Первые народы) вызывает растущую озабоченность. Эпидемиологические данные свидетельствуют о значительно более высоких показателях РПП среди коренного населения по сравнению с некоренными австралийцами: 28,6% против 21,7% среди подростков и 27% среди взрослых. Эти расстройства ассоциированы с более низким качеством жизни и ухудшением психического здоровья в данных сообществах.
Проблемы западных диагностических подходов
Современные исследования РПП преимущественно основаны на западных концепциях, которые могут не учитывать культурные особенности проявления расстройств у Первых народов. Например, у подростков-аборигенов чаще встречается «Ночной синдром переедания» (OSFED-NES), что указывает на культурные различия в симптоматике.
Цели исследования
Данный обзор направлен на решение следующих задач:
- Какие скрининговые инструменты используются для выявления РПП у Первых народов?
- Существуют ли программы профилактики, адаптированные для этих сообществ?
- Насколько текущие методы эффективны для коренного населения?
- Каковы пробелы в исследованиях и направления для будущей работы?
Методология
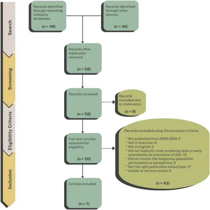
Обзор проводился по методологии Arksey и O’Malley с использованием PRISMA-ScR (Рекомендации по отчетности для систематических обзоров и мета-анализов). Были проанализированы 7 научных баз данных, включая PubMed и Scopus, а также «серые» источники через Google Scholar.
Критерии отбора
Изначальный фокус — инструменты, разработанные или валидированные для Первых народов за последние 10 лет. Из-за недостатка данных временные рамки расширены до 2009 года, а критерий культурной специфичности ослаблен.
Результаты
Из 7 включенных исследований ни одно не предлагало культурно-специфичных инструментов для Первых народов. Основные используемые методы:
- Опросник SCOFF (Sick, Control, One Stone, Fat, Food)
- Тест отношения к приему пищи (EAT-26)
- Анкета пациента для компульсивного переедания (PHQ-BED)
Демографические проблемы
Доля участников-аборигенов в исследованиях составила в среднем лишь 6%, что ограничивает репрезентативность. Например, в работе Hart et al. (2024) коренные австралийцы составляли менее 1% выборки.
Обсуждение
Ключевой вывод — отсутствие валидированных инструментов скрининга и программ раннего вмешательства, разработанных совместно с Первыми народами. Существующие западные методы (например, SCOFF) часто не учитывают:
«Культурные особенности восприятия тела и пищи, а также последствия колониальной травмы»
Перспективные направления
Единственная выявленная программа на основе Терапии принятия и обязательств (ACT) показала высокую приемлемость среди участников-аборигенов. Важным фактором успеха стало участие координатора из числа Первых народов.
Рекомендации
Для устранения пробелов необходимо:
- Привлекать сообщества к разработке инструментов через participatory action research
- Изучать взаимосвязь РПП и продовольственной неустойчивости
- Интегрировать традиционные практики исцеления