
Интересное сегодня
Зеркальные нейроны: как мозг помогает нам понимать других
Зеркальные нейроны и их функции Зеркальные нейроны — это особые клетки мозга, которые активируются к...
Как невротизм влияет на удовлетворенность отношениями: роль ...
Невротизм, черта личности, связанная с эмоциональной нестабильностью, беспокойством и перепадами нас...
Влияние художественной красоты на абстрактное мышление
Влияние художественной красоты на наше мышление С начала философских размышлений, начиная от Плат...
FaceDig: автоматизация разметки ориентиров на лицах для морф...
Введение в геометрическую морфометрию лиц Разметка ориентиров — ключевой этап геометрической морфоме...
Нарушение уровня глюкозы натощак у подростков с депрессией: ...
Депрессия и метаболические нарушения у подростков Большое депрессивное расстройство (БДР) представля...
Как языковые модели искажают результаты тестов личности
Введение Языковые модели (ЯМ), такие как GPT-4, могут быстро распознать, когда им задают тест личнос...
Введение
Движение требует способности учиться на ошибках. Такой процесс обработки ошибок можно разделить на два типа моторного обучения:
- Моторная адаптация — изменение существующей стратегии управления движениями для восстановления прежнего уровня производительности.
- De novo обучение (приобретение навыков) — формирование новой стратегии управления движениями.
Хотя предыдущие исследования выявили различия между этими типами, остаётся неясным, влияет ли обучение одному типу на обучение другому. В данной работе мы исследуем адаптацию и de novo обучение с использованием визуомоторной ротации и зеркального отражения соответственно.
Методы
Участники
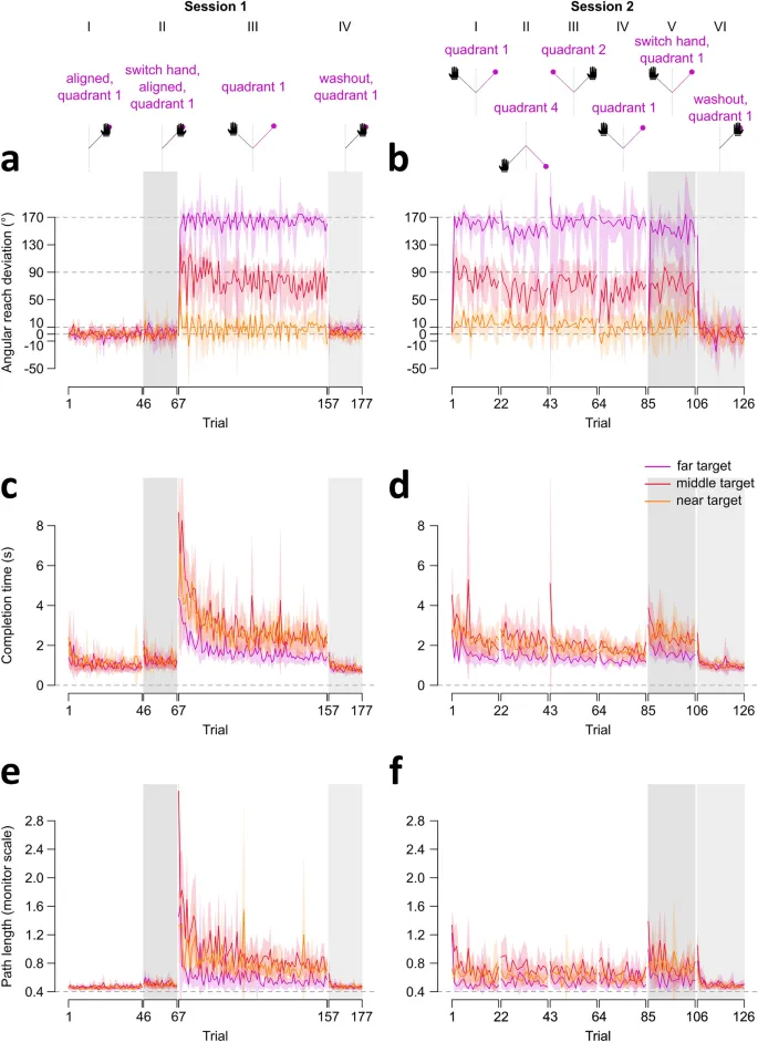
В исследовании 1 приняли участие 32 здоровых взрослых (25 женщин, 3 левши). В исследовании 2 участвовали 63 человека (44 женщины), из которых 48 вернулись на вторую сессию.
Экспериментальные условия
Исследование 1 (планшетный эксперимент):
- Участники выполняли движения с визуомоторной ротацией (30°) и зеркальным отражением.
- Половина участников получила инструкции о природе возмущения и стратегиях его компенсации.
Исследование 2 (онлайн-эксперимент):
- Использовалась задача с зеркальным отражением в браузере.
- Изучались ретенция (удержание навыков) и генерализация (перенос навыков на новые условия).
Результаты
Различия между адаптацией и de novo обучением
Обучение обоим типам возмущений происходило быстро (в течение 90 попыток), но:
- Зеркальное отражение показало большую вариабельность между участниками.
- Явные инструкции ускоряли раннее обучение в обоих условиях.
- Последействия (послеэффекты) наблюдались только после тренировки с ротацией.
Ретенция и генерализация
De novo обучение демонстрировало:
- Частичное сохранение навыков через 3+ дня.
- Перенос навыков на необученную руку и новые области рабочего пространства.
- Отсутствие послеэффектов после тренировки с зеркальным отражением.
Обсуждение
Результаты подтверждают, что de novo обучение и моторная адаптация имеют разные механизмы:
- Адаптация зависит от обновления внутренних моделей на основе ошибок предсказания.
- De novo обучение требует формирования новой стратегии управления, где явные процессы играют ключевую роль.
- Различия также проявляются в ретенции и генерализации навыков.
Заключение
De novo обучение характеризуется быстрым освоением, высокой вариабельностью, устойчивостью навыков и их переносимостью. Эти отличия подчеркивают важность разделения механизмов приобретения новых навыков и адаптации существующих.